HOME   LIST
‹–   –›

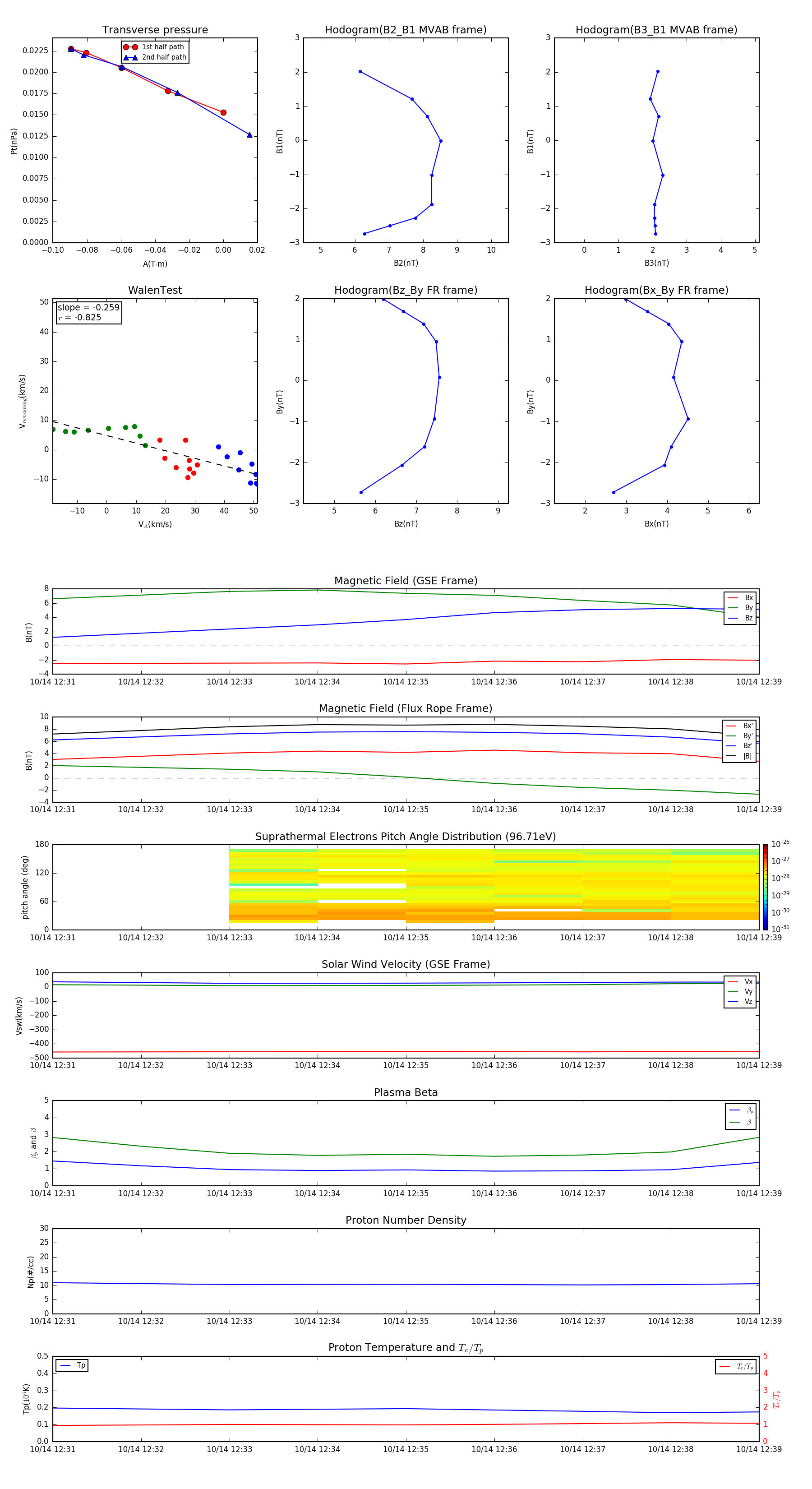
Flux Rope in 2013

Flux Rope Event 2013-10-14 12:31 ~ 2013-10-14 12:39 (9 minutes)


plot