HOME   LIST
‹–   –›

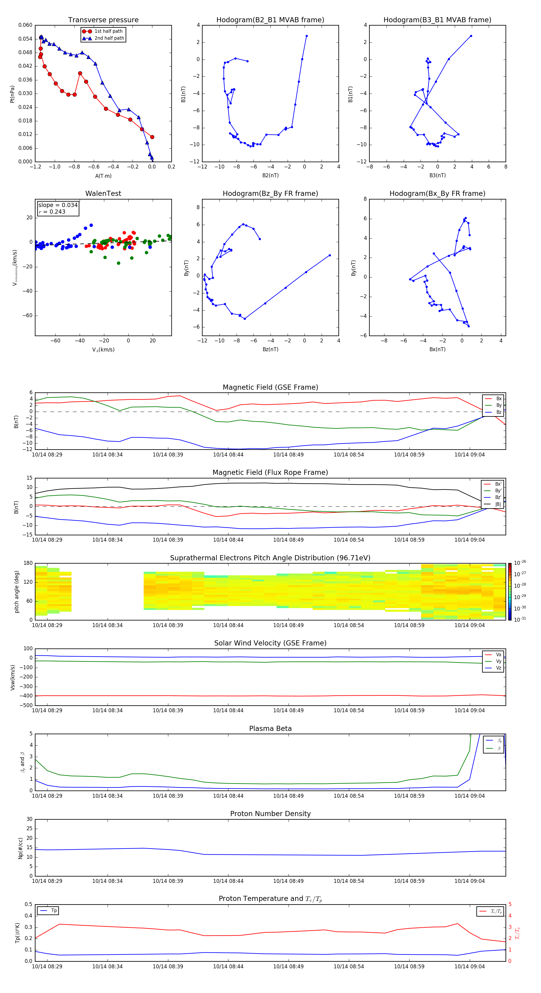
Flux Rope in 2013

Flux Rope Event 2013-10-14 08:28 ~ 2013-10-14 09:07 (40 minutes)


plot