HOME   LIST
‹–   –›

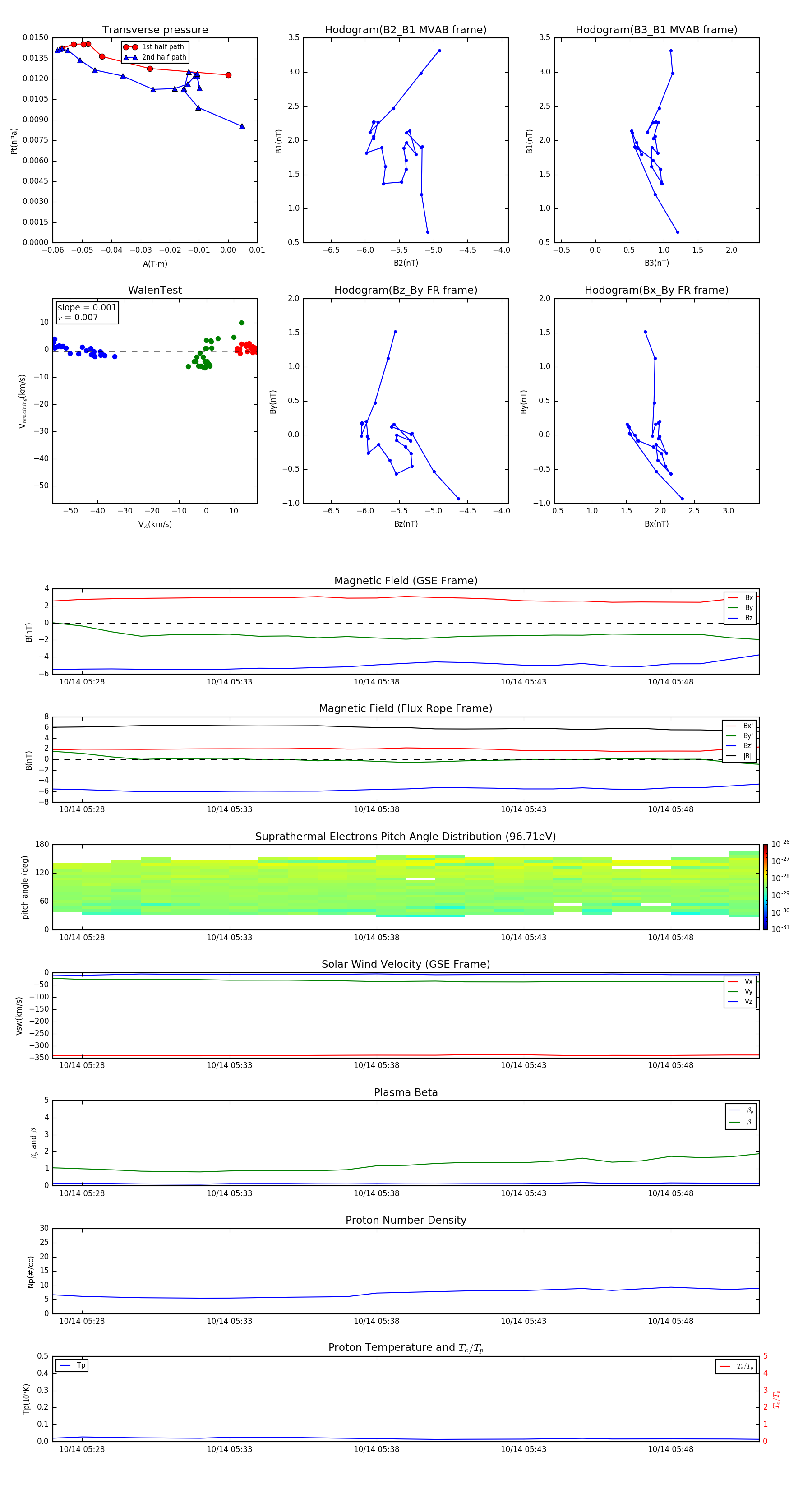
Flux Rope in 2013

Flux Rope Event 2013-10-14 05:27 ~ 2013-10-14 05:51 (25 minutes)


plot