HOME   LIST
‹–   –›

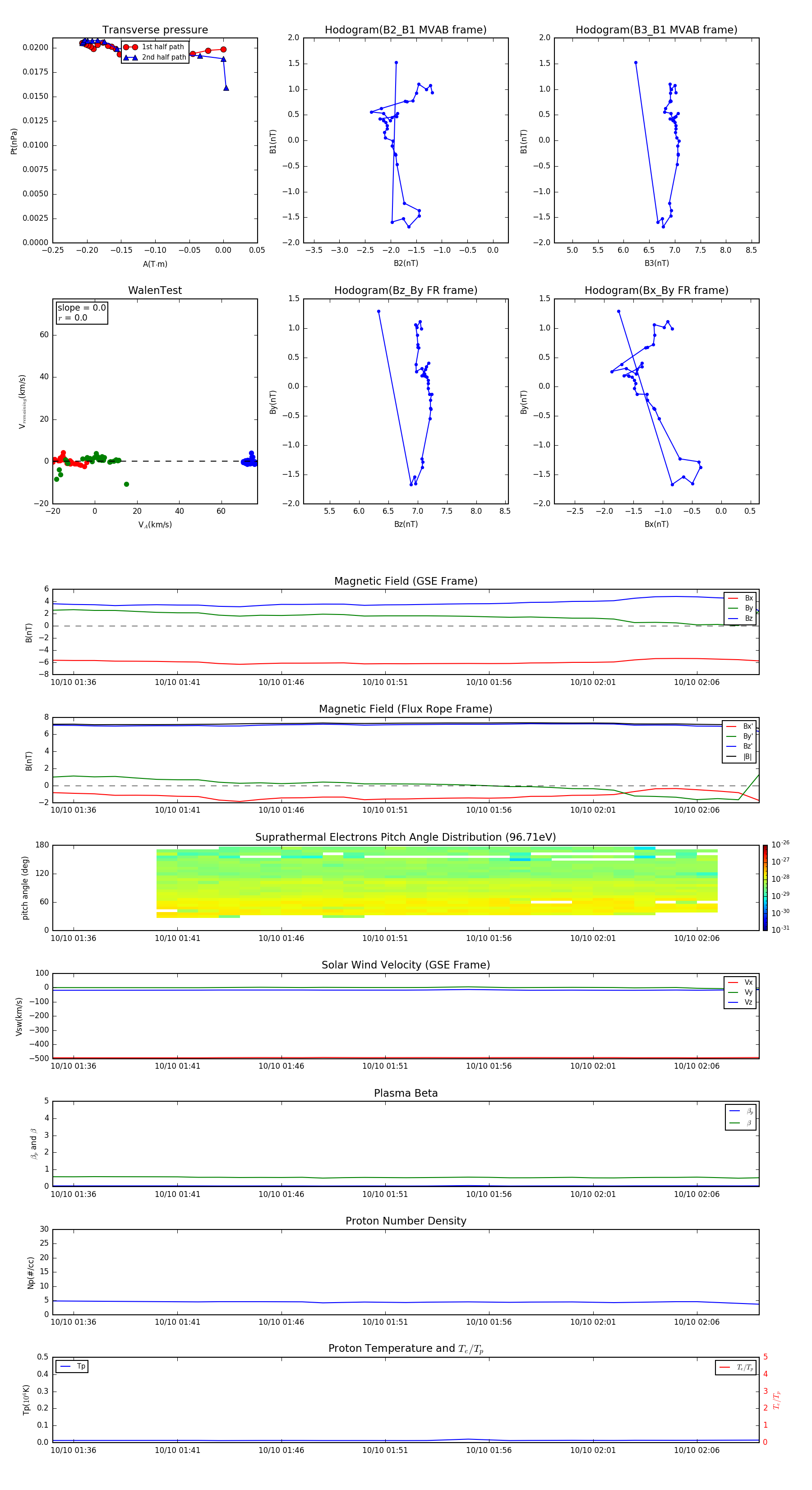
Flux Rope in 2013

Flux Rope Event 2013-10-10 01:35 ~ 2013-10-10 02:09 (35 minutes)


plot