HOME   LIST
‹–   –›

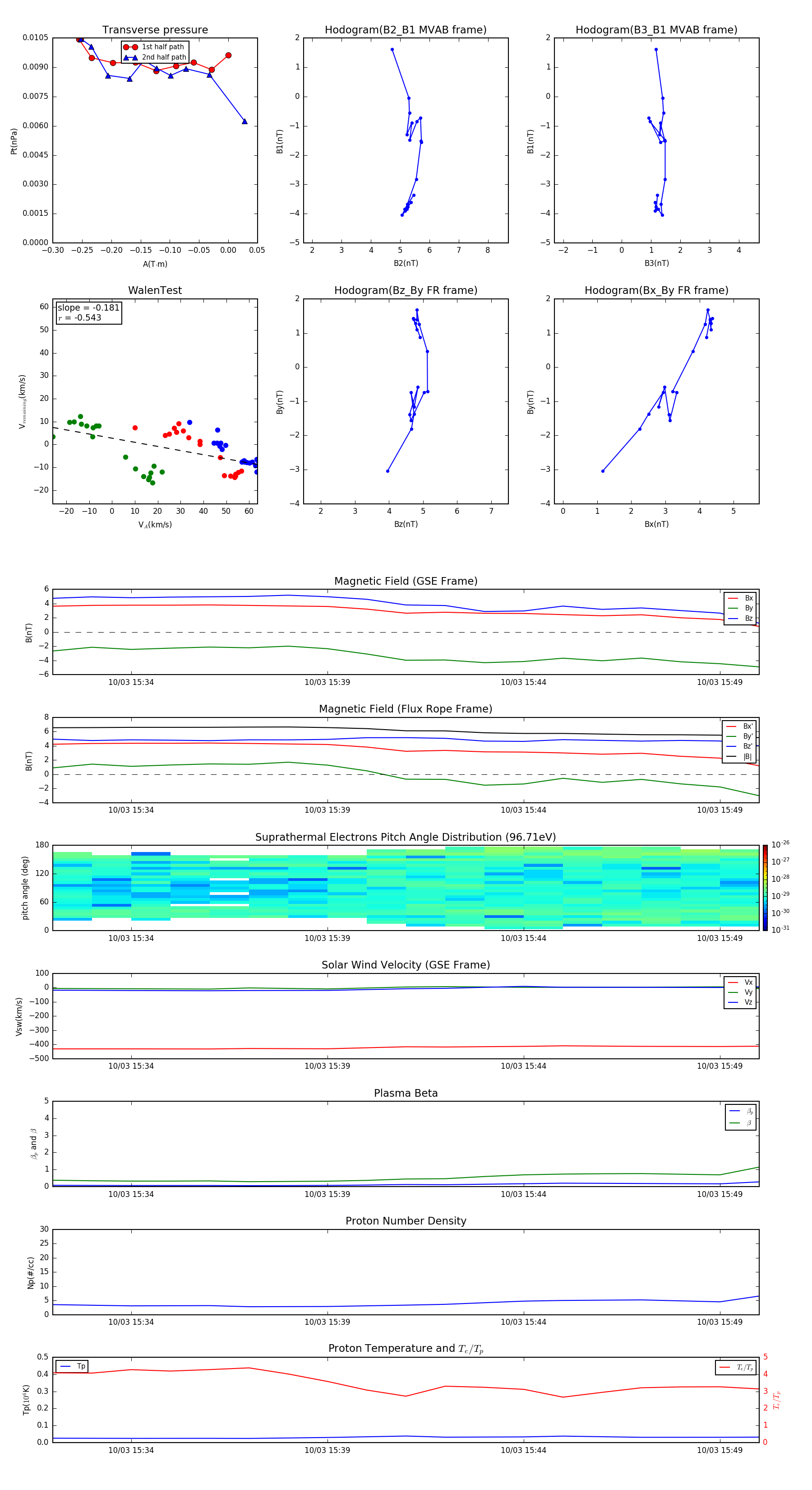
Flux Rope in 2013

Flux Rope Event 2013-10-03 15:32 ~ 2013-10-03 15:50 (19 minutes)


plot