HOME   LIST
‹–   –›

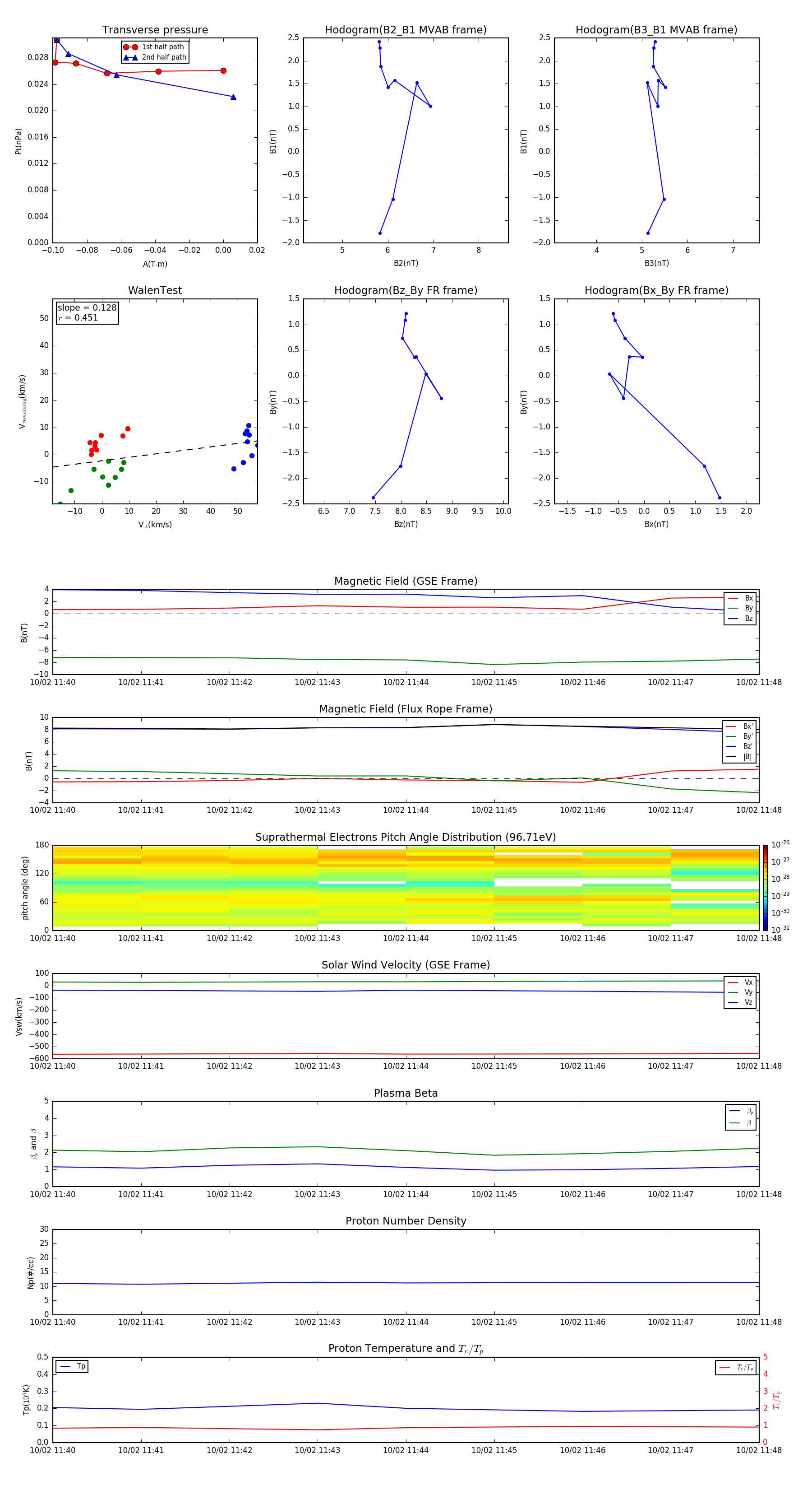
Flux Rope in 2013

Flux Rope Event 2013-10-02 11:40 ~ 2013-10-02 11:48 (9 minutes)


plot