HOME   LIST
‹–   –›

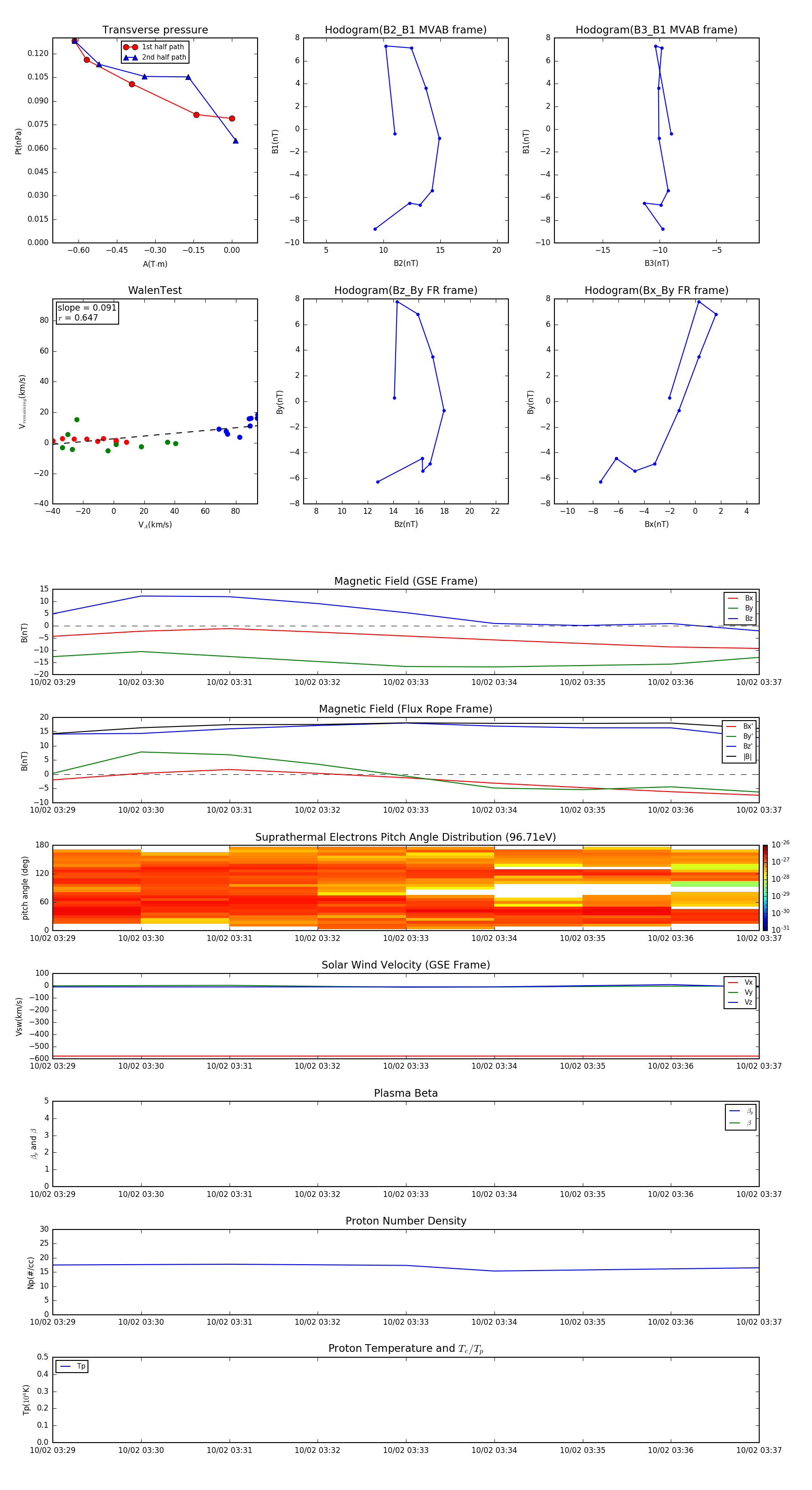
Flux Rope in 2013

Flux Rope Event 2013-10-02 03:29 ~ 2013-10-02 03:37 (9 minutes)


plot