HOME   LIST
‹–   –›

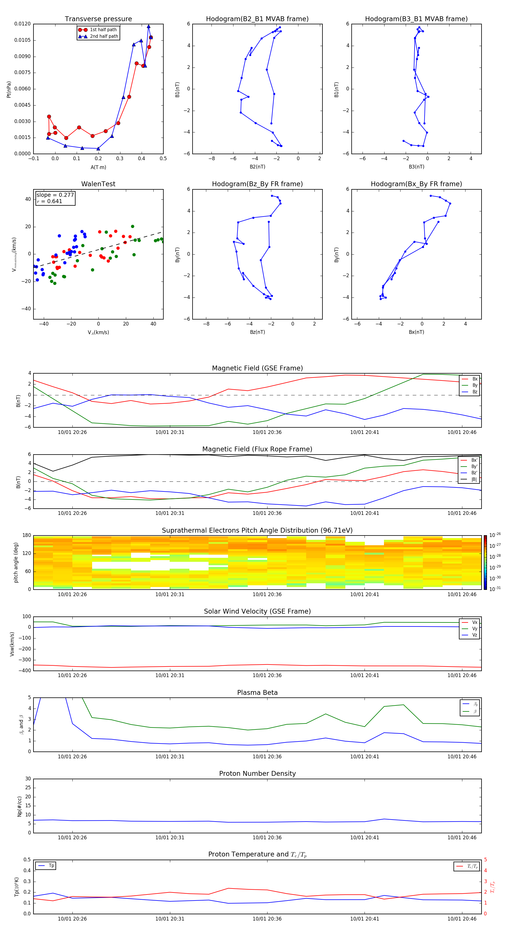
Flux Rope in 2013

Flux Rope Event 2013-10-01 20:24 ~ 2013-10-01 20:47 (24 minutes)


plot