HOME   LIST
‹–   –›

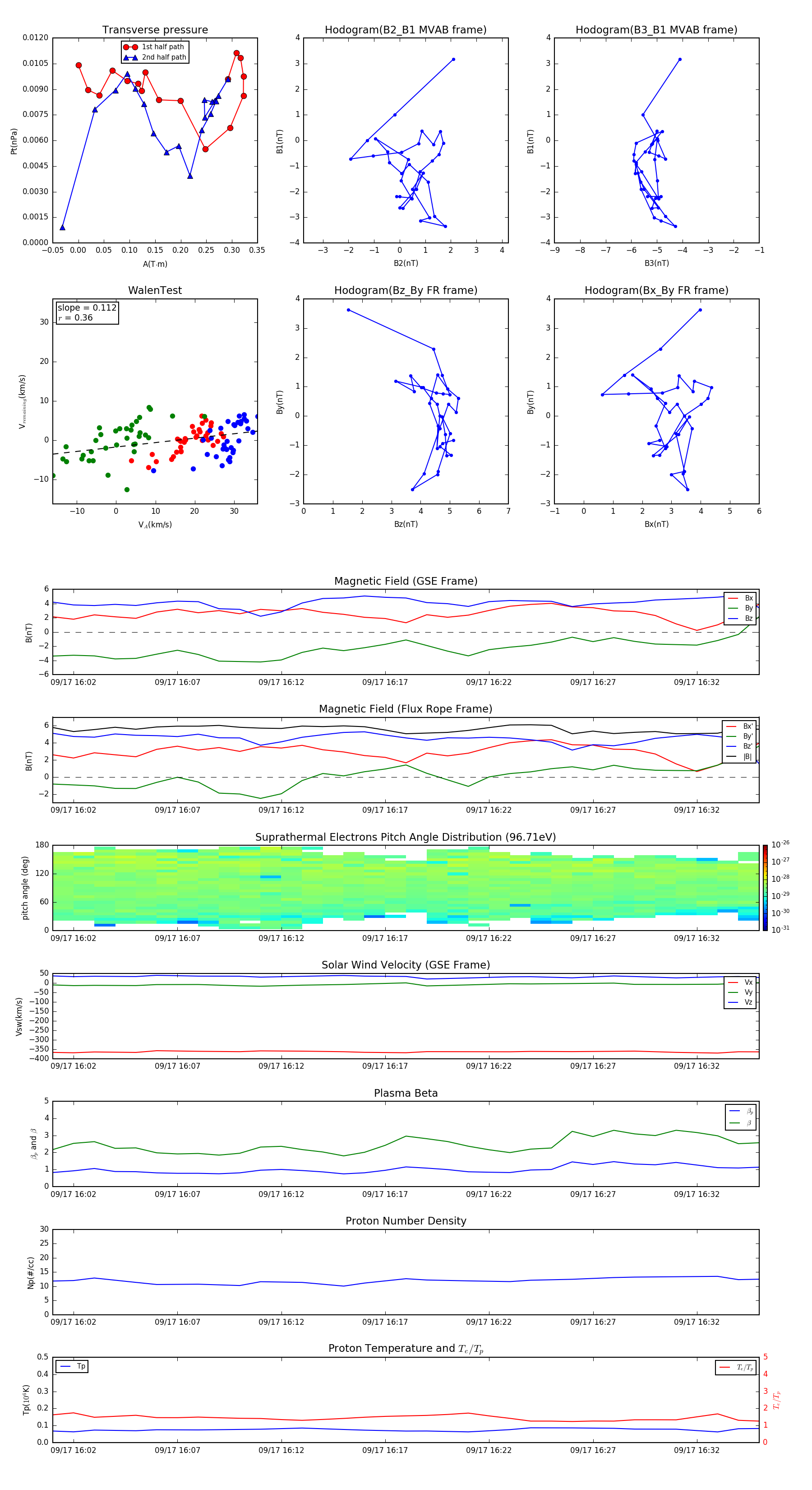
Flux Rope in 2013

Flux Rope Event 2013-09-17 16:01 ~ 2013-09-17 16:35 (35 minutes)


plot