HOME   LIST
‹–   –›

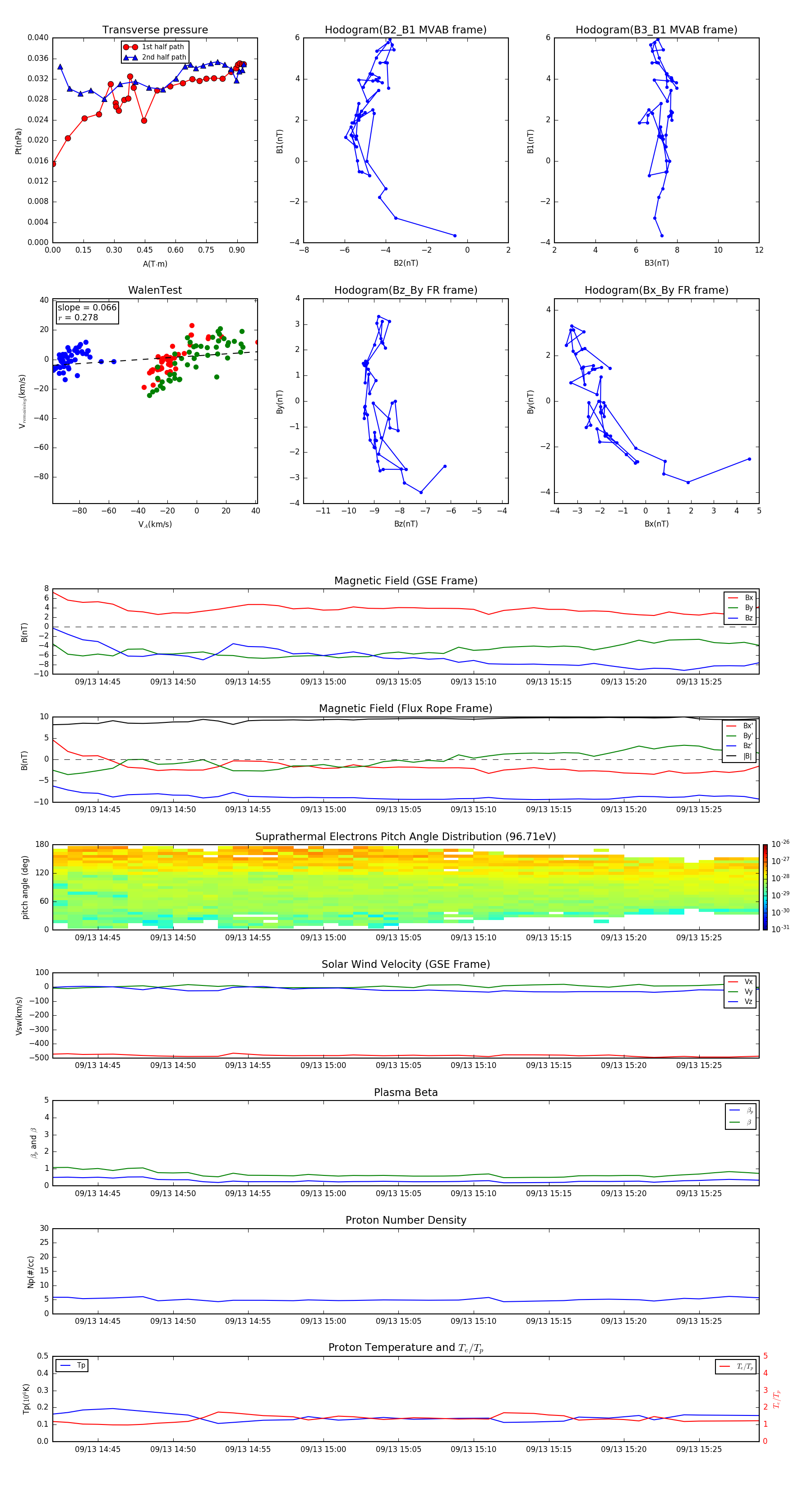
Flux Rope in 2013

Flux Rope Event 2013-09-13 14:42 ~ 2013-09-13 15:29 (48 minutes)


plot