HOME   LIST
‹–   –›

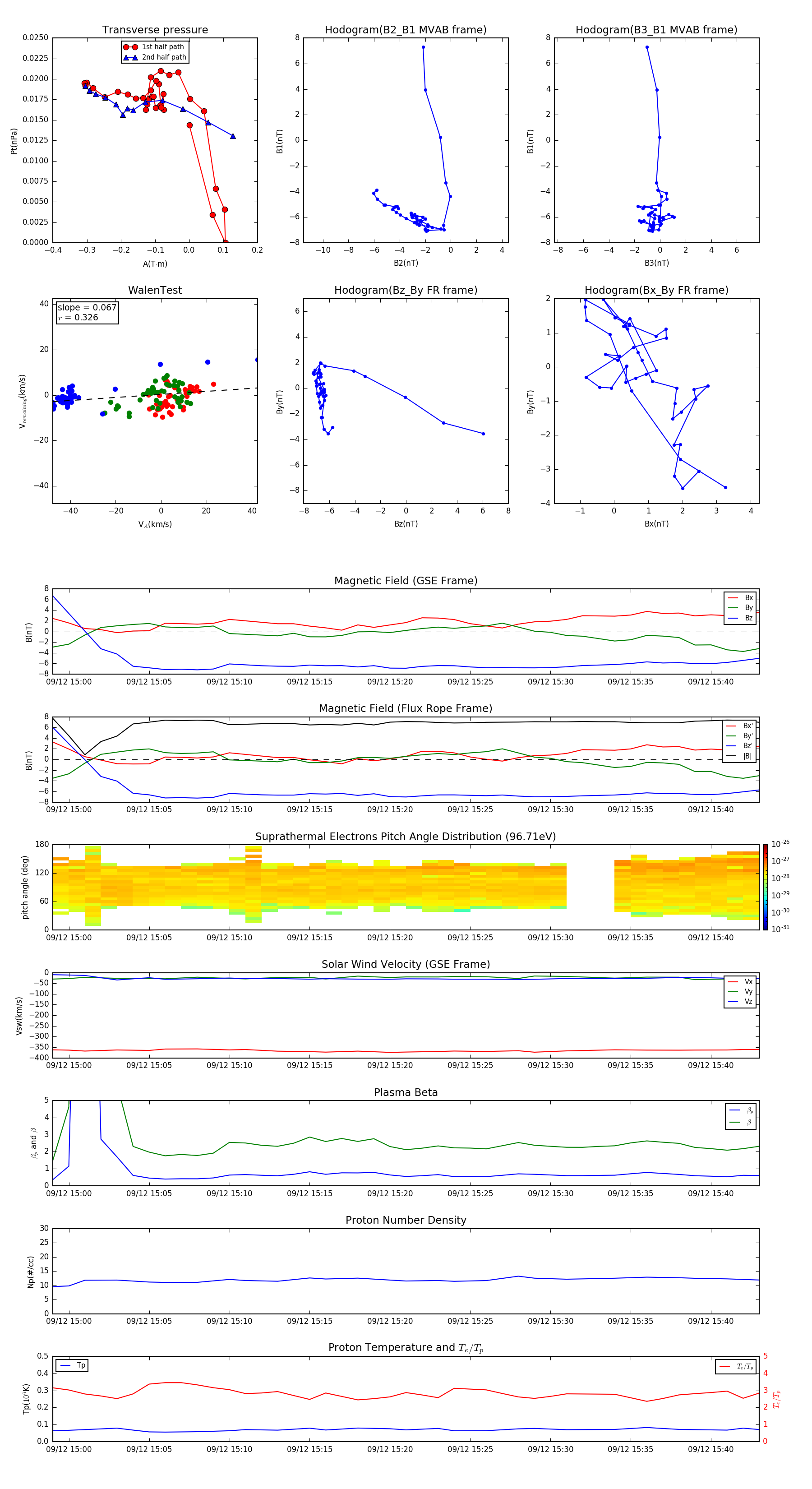
Flux Rope in 2013

Flux Rope Event 2013-09-12 14:59 ~ 2013-09-12 15:43 (45 minutes)


plot