HOME   LIST
‹–   –›

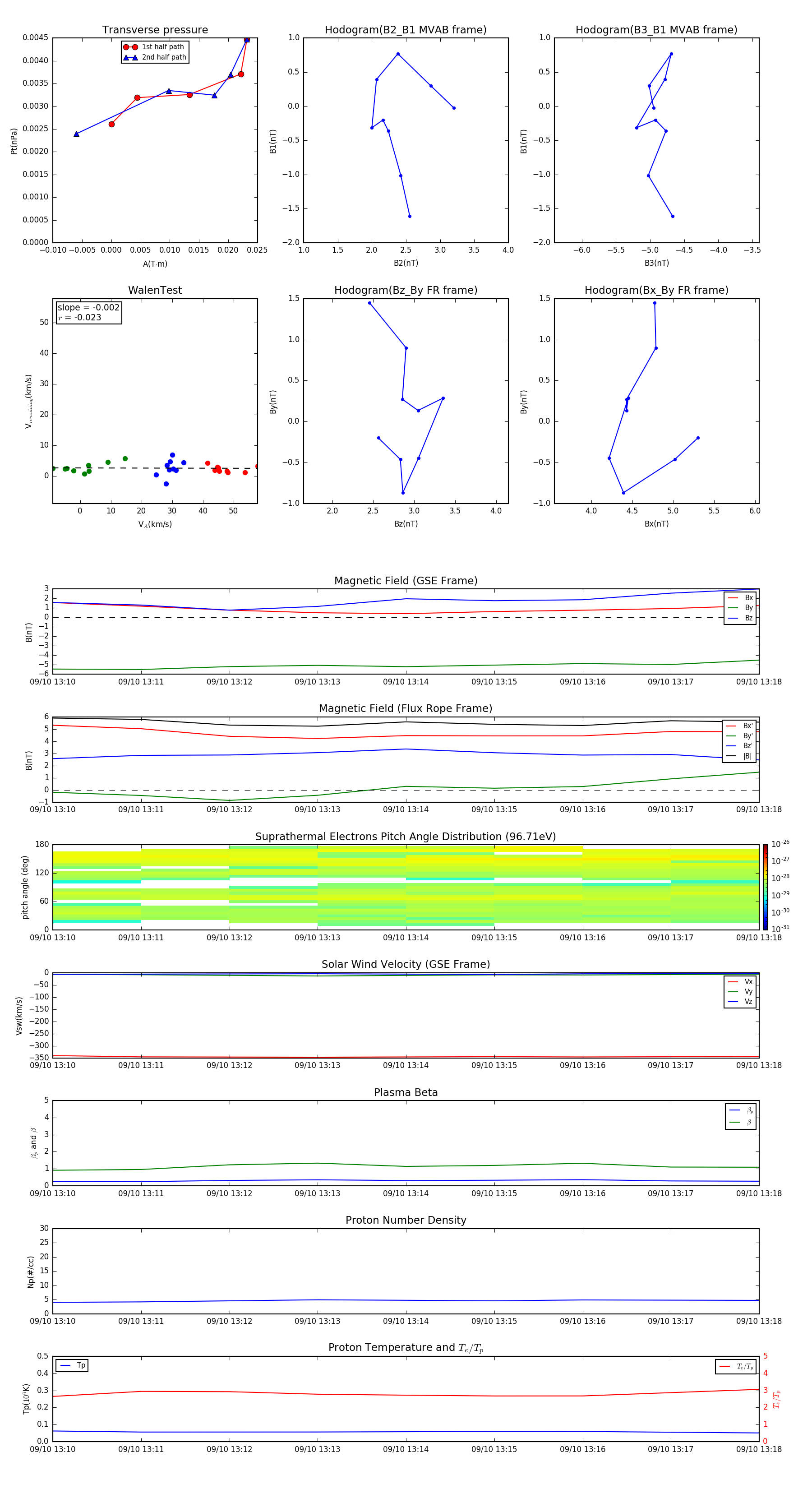
Flux Rope in 2013

Flux Rope Event 2013-09-10 13:10 ~ 2013-09-10 13:18 (9 minutes)


plot