HOME   LIST
‹–   –›

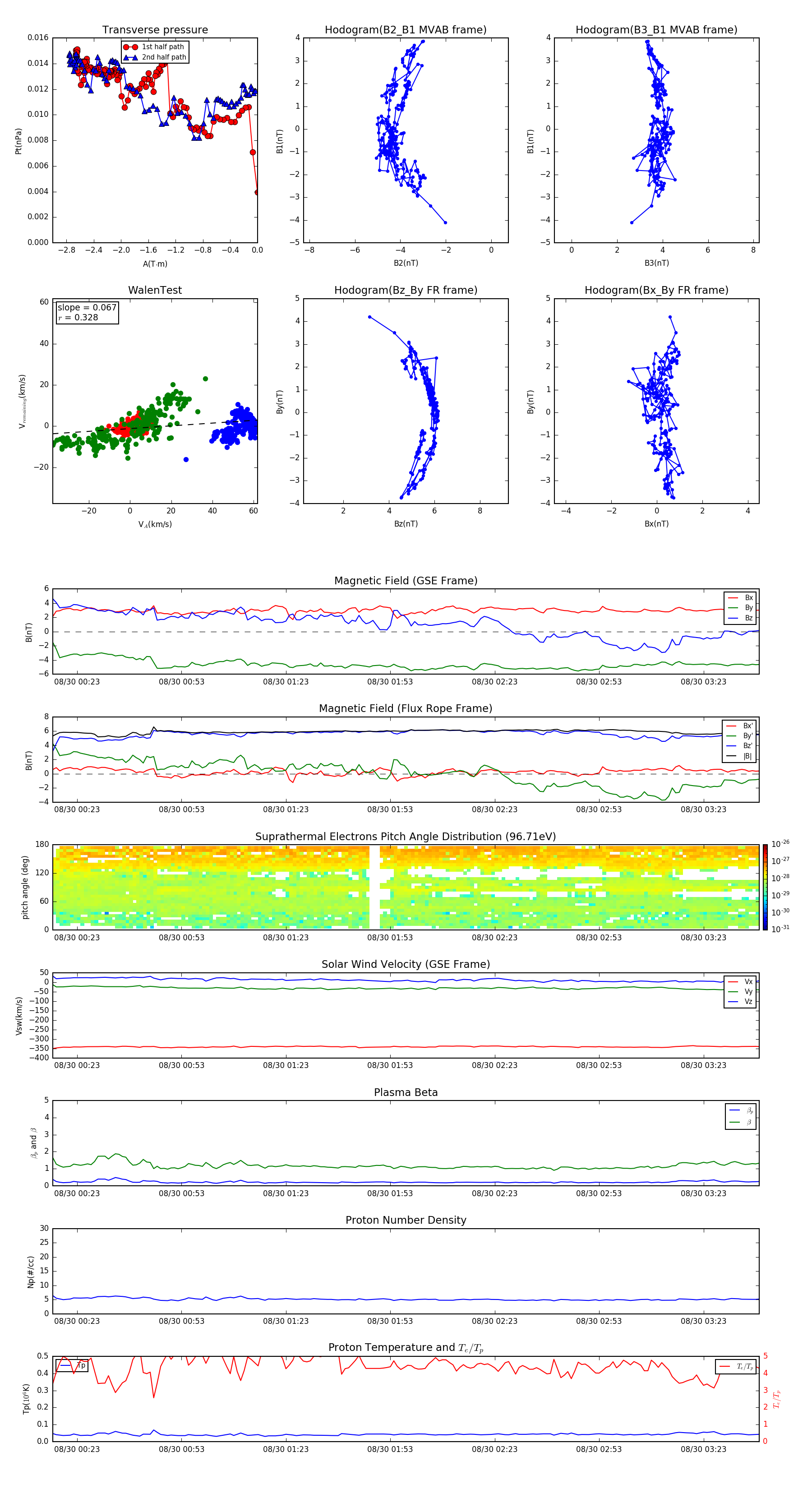
Flux Rope in 2013

Flux Rope Event 2013-08-30 00:16 ~ 2013-08-30 03:39 (204 minutes)


plot