HOME   LIST
‹–   –›

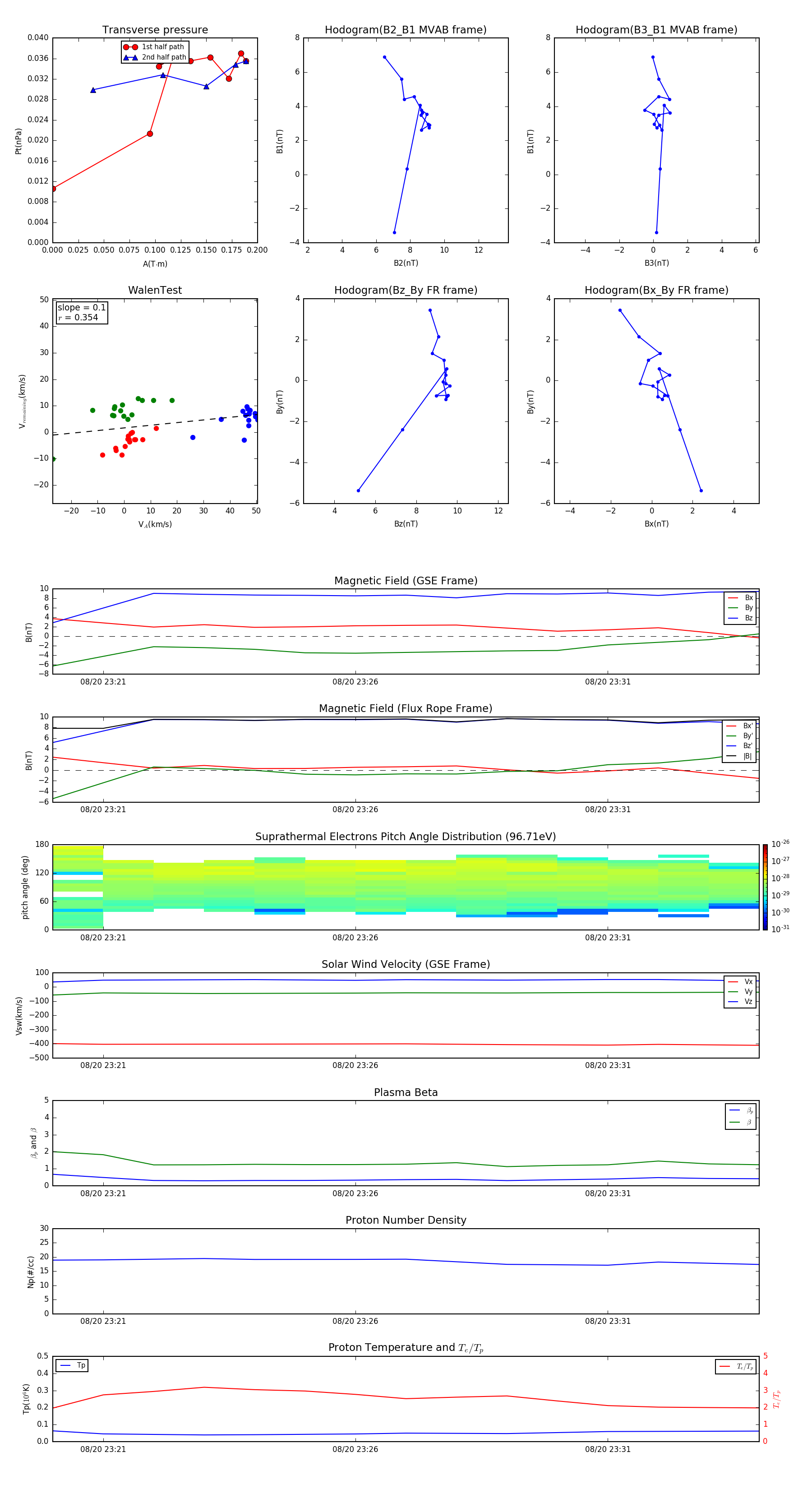
Flux Rope in 2013

Flux Rope Event 2013-08-20 23:20 ~ 2013-08-20 23:34 (15 minutes)


plot