HOME   LIST
‹–   –›

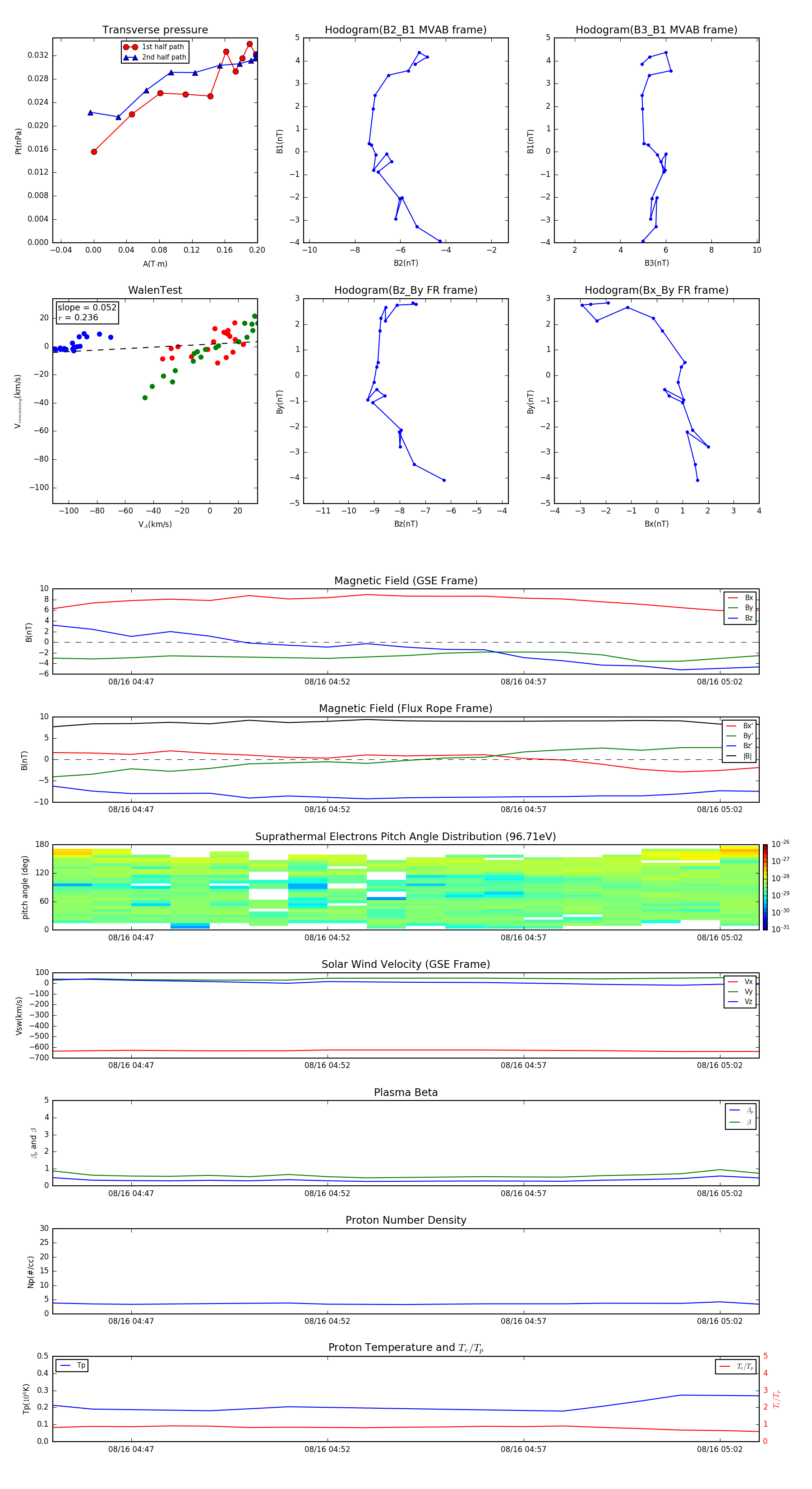
Flux Rope in 2013

Flux Rope Event 2013-08-16 04:45 ~ 2013-08-16 05:03 (19 minutes)


plot