HOME   LIST
‹–   –›

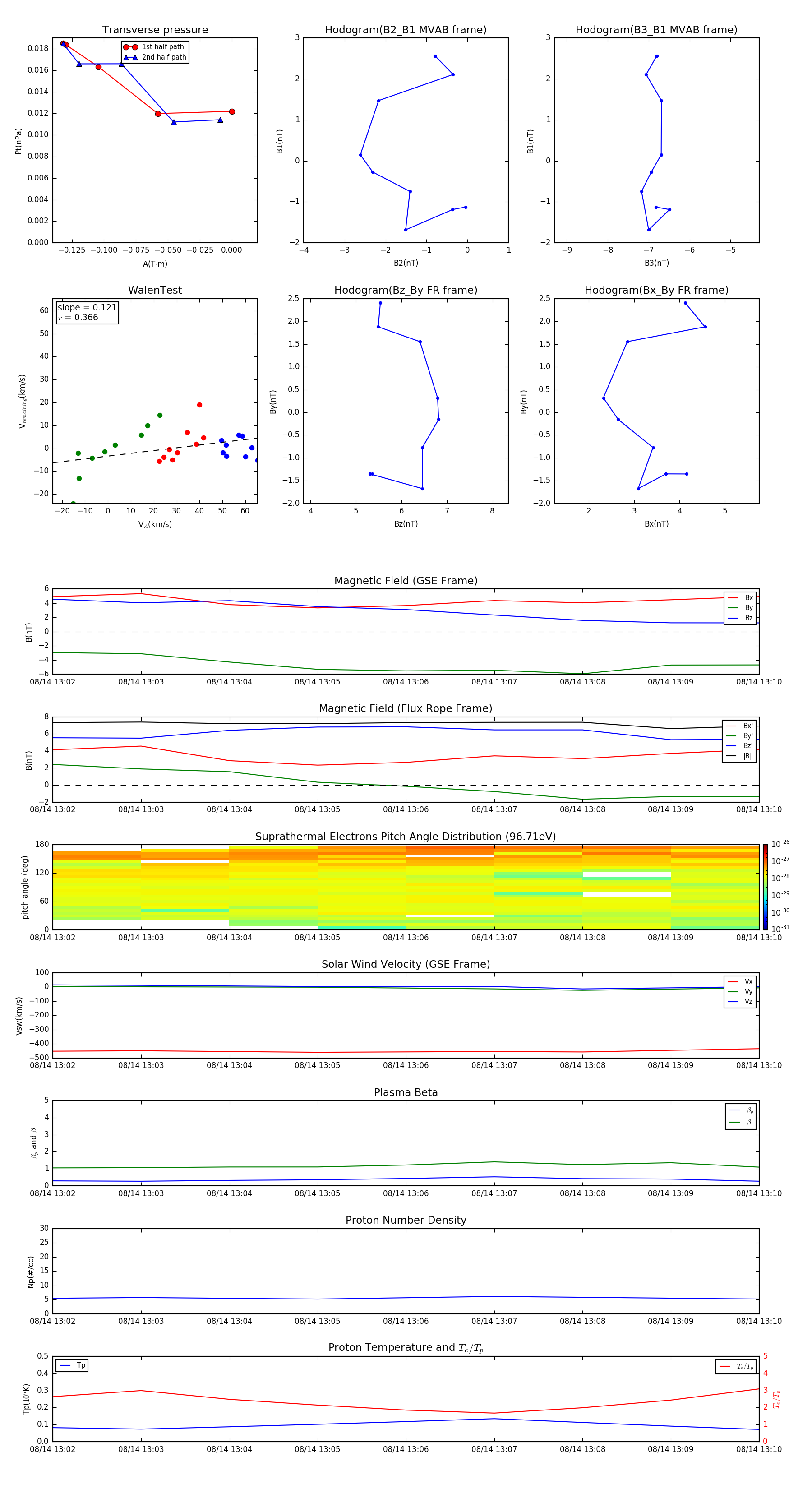
Flux Rope in 2013

Flux Rope Event 2013-08-14 13:02 ~ 2013-08-14 13:10 (9 minutes)


plot