HOME   LIST
‹–   –›

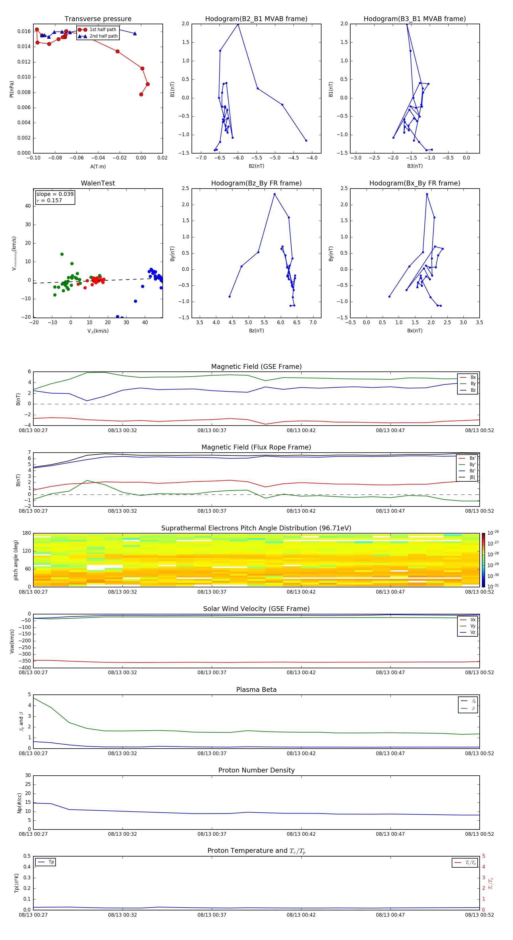
Flux Rope in 2013

Flux Rope Event 2013-08-13 00:27 ~ 2013-08-13 00:52 (26 minutes)


plot