HOME   LIST
‹–   –›

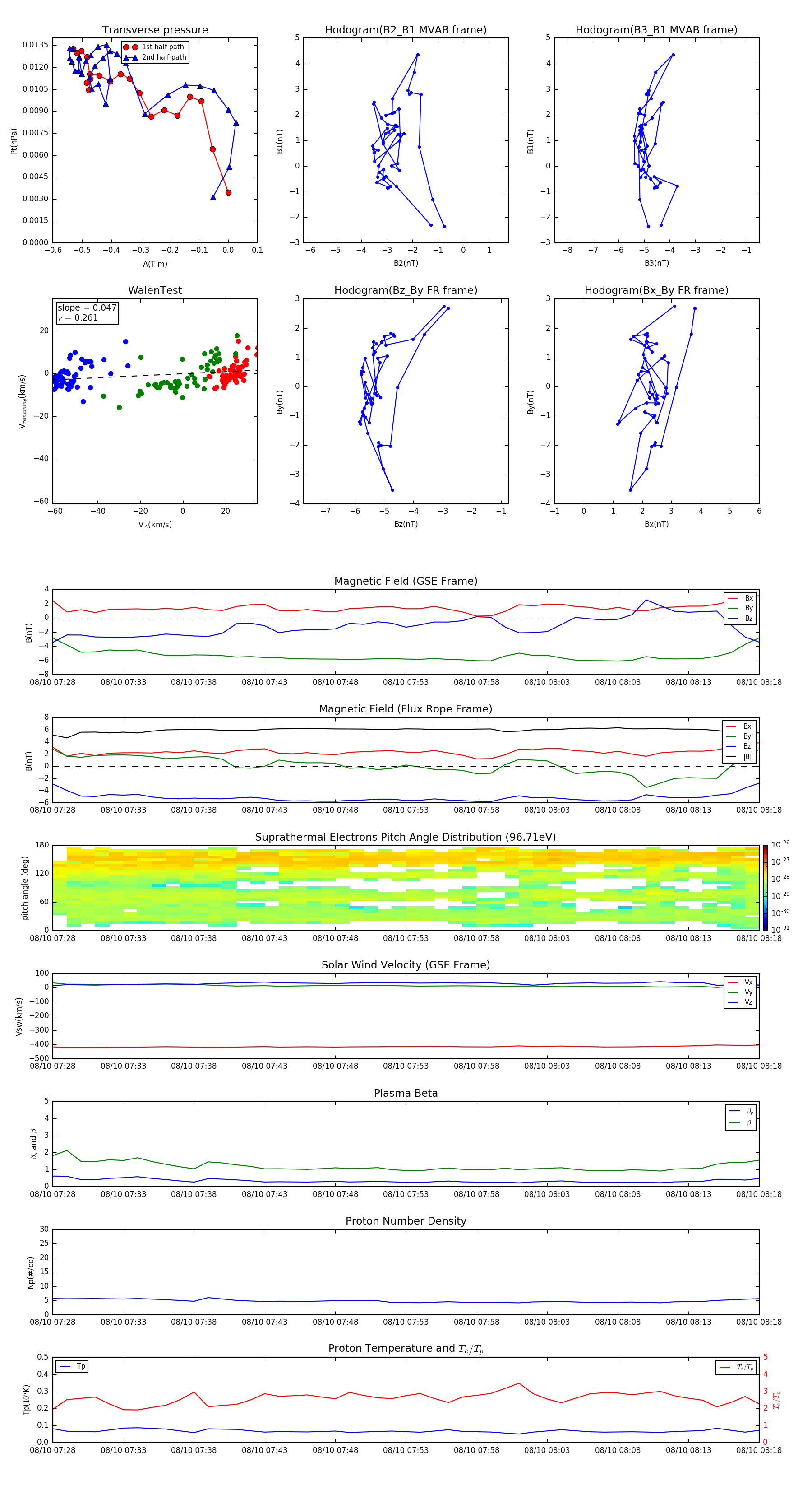
Flux Rope in 2013

Flux Rope Event 2013-08-10 07:28 ~ 2013-08-10 08:18 (51 minutes)


plot