HOME   LIST
‹–   –›

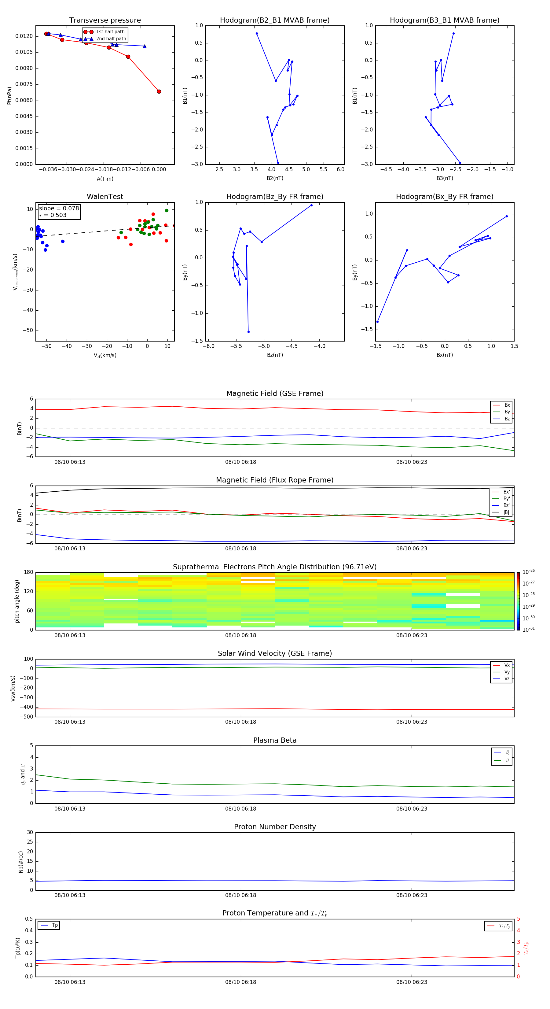
Flux Rope in 2013

Flux Rope Event 2013-08-10 06:12 ~ 2013-08-10 06:26 (15 minutes)


plot