HOME   LIST
‹–   –›

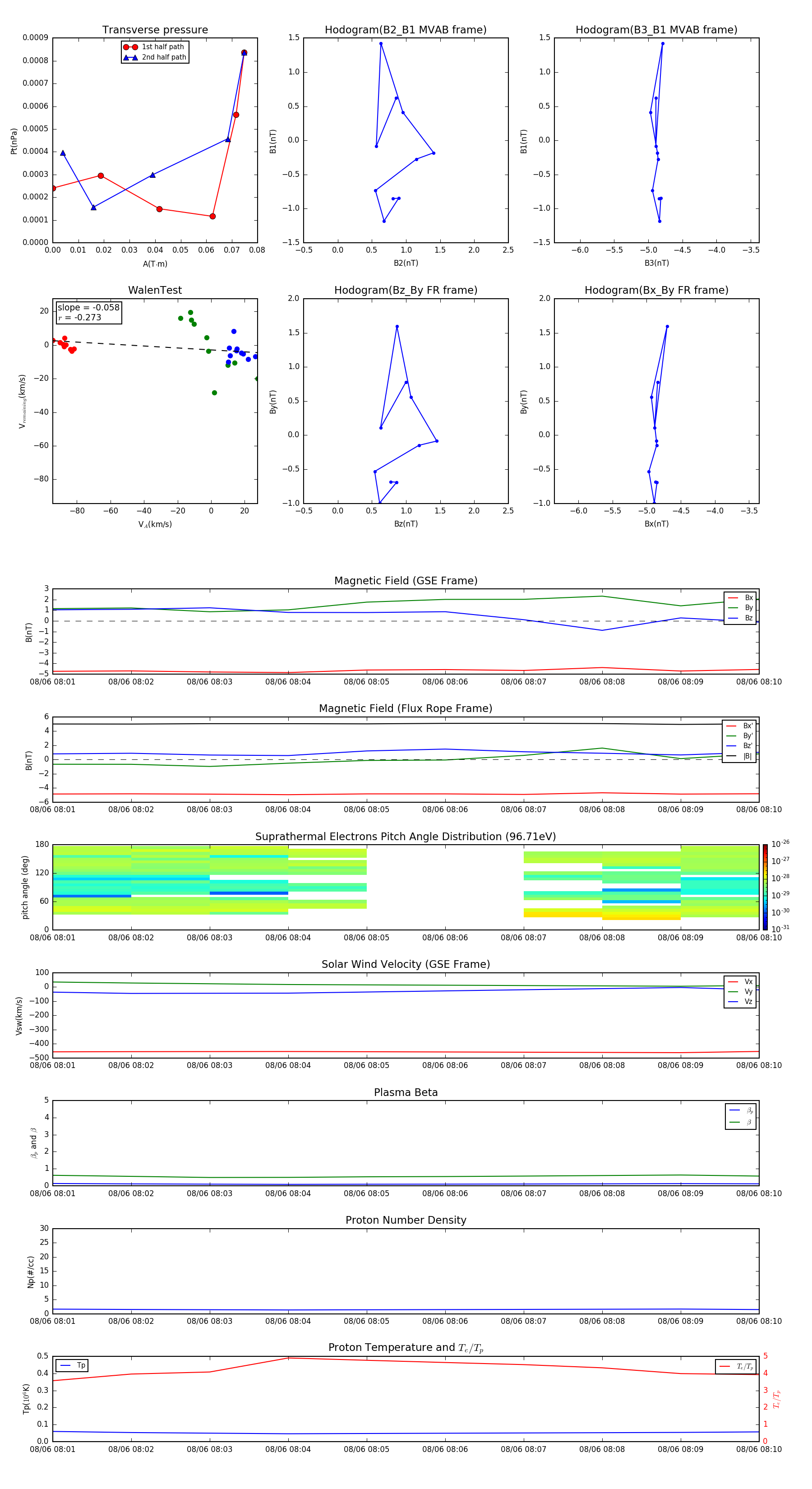
Flux Rope in 2013

Flux Rope Event 2013-08-06 08:01 ~ 2013-08-06 08:10 (10 minutes)


plot