HOME   LIST
‹–   –›

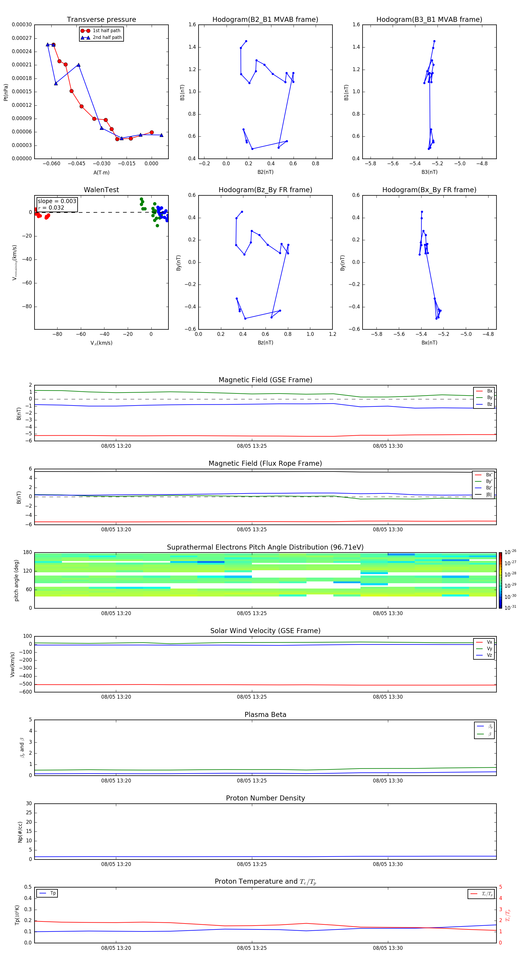
Flux Rope in 2013

Flux Rope Event 2013-08-05 13:17 ~ 2013-08-05 13:34 (18 minutes)


plot