HOME   LIST
‹–   –›

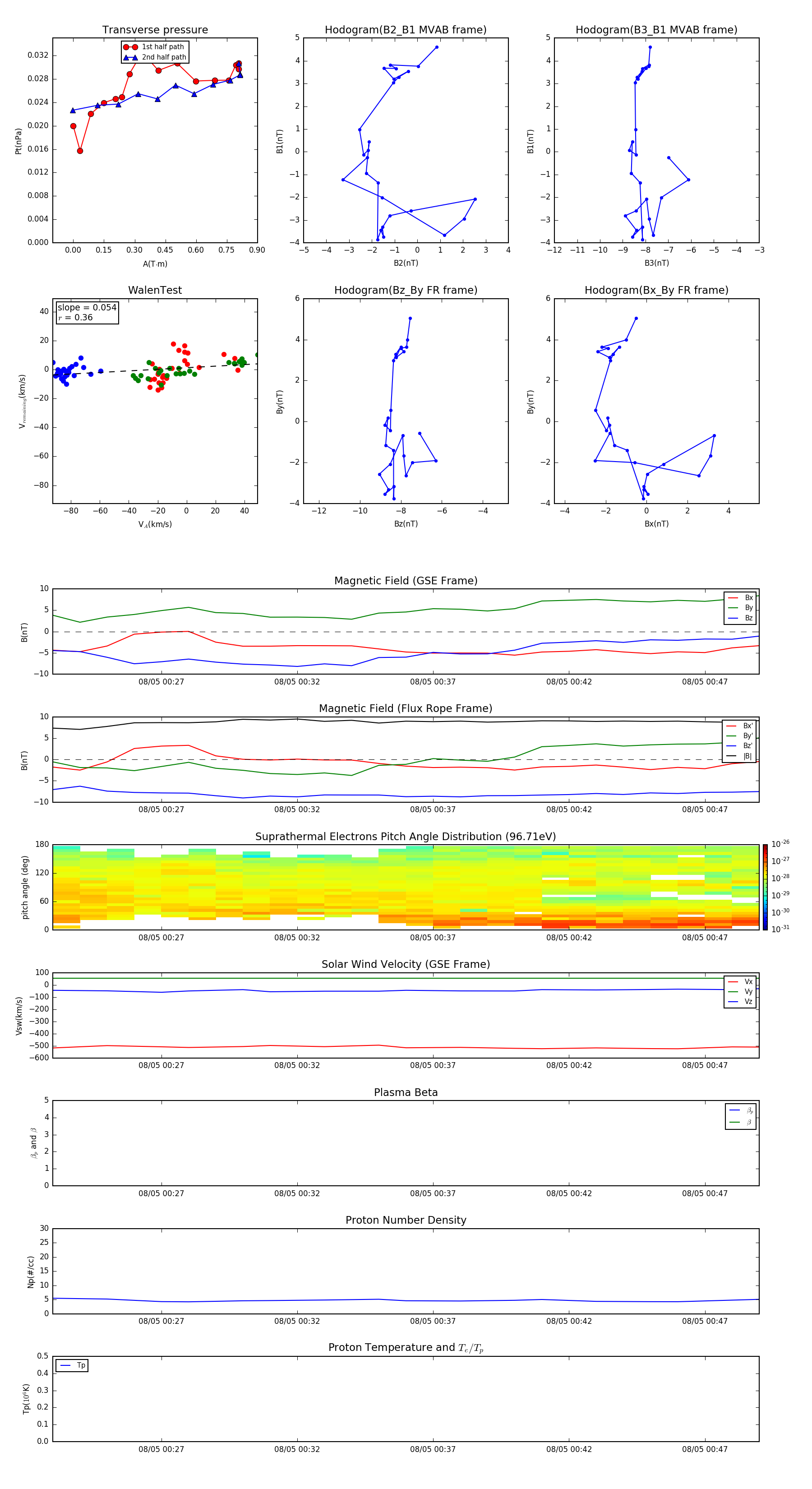
Flux Rope in 2013

Flux Rope Event 2013-08-05 00:23 ~ 2013-08-05 00:49 (27 minutes)


plot