HOME   LIST
‹–   –›

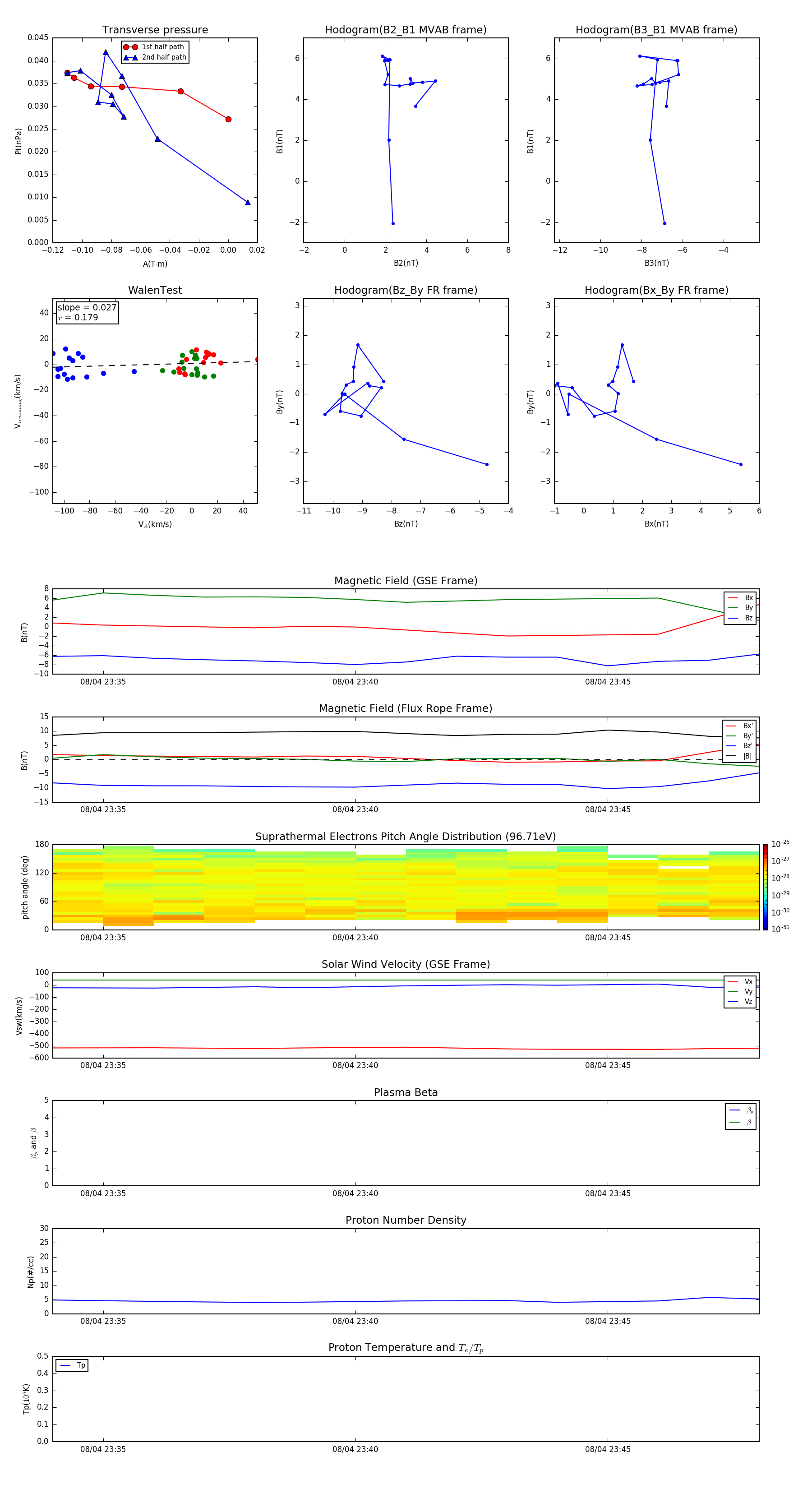
Flux Rope in 2013

Flux Rope Event 2013-08-04 23:34 ~ 2013-08-04 23:48 (15 minutes)


plot