HOME   LIST
‹–   –›

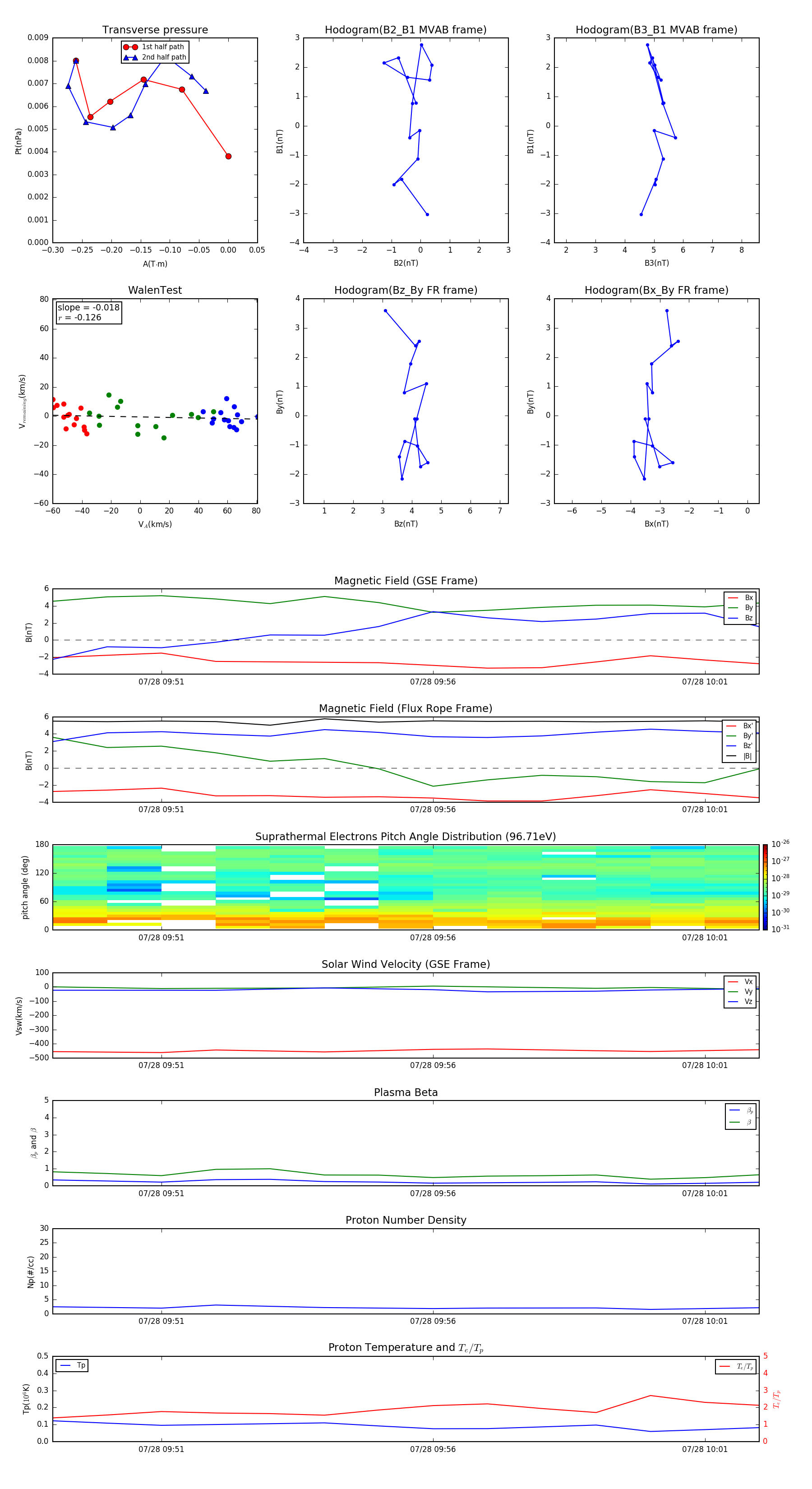
Flux Rope in 2013

Flux Rope Event 2013-07-28 09:49 ~ 2013-07-28 10:02 (14 minutes)


plot