HOME   LIST
‹–   –›

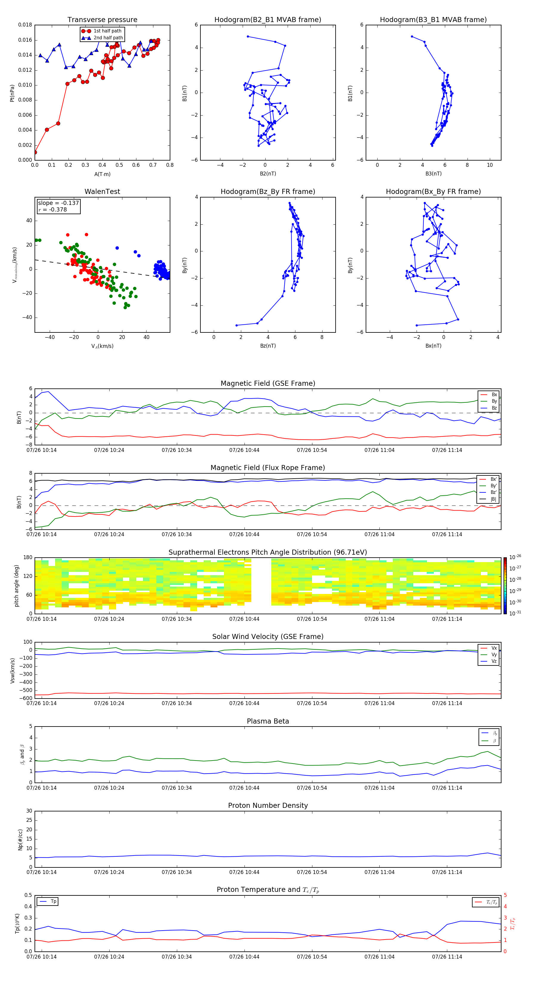
Flux Rope in 2013

Flux Rope Event 2013-07-26 10:13 ~ 2013-07-26 11:22 (70 minutes)


plot