HOME   LIST
‹–   –›

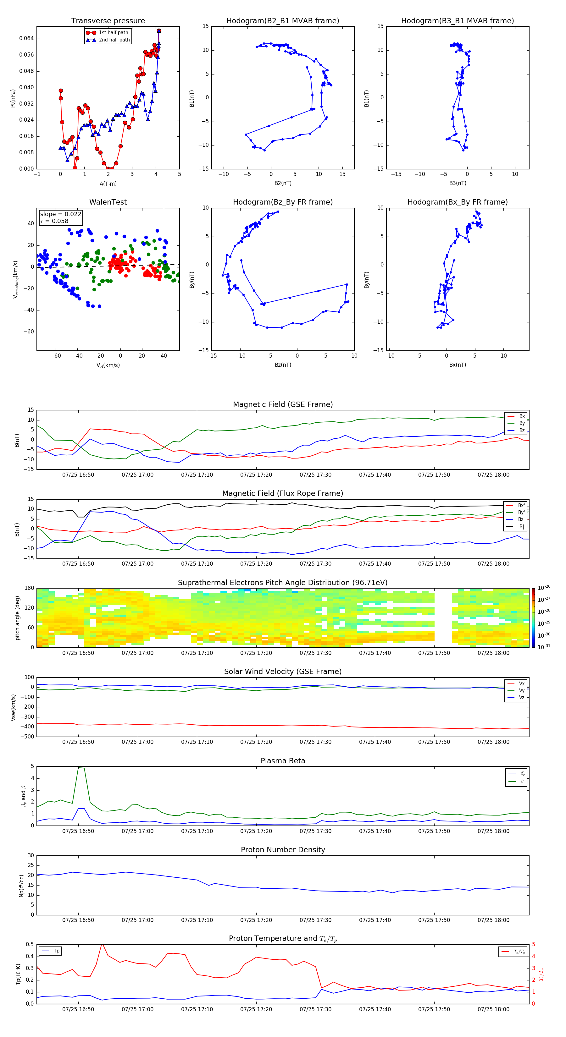
Flux Rope in 2013

Flux Rope Event 2013-07-25 16:43 ~ 2013-07-25 18:06 (84 minutes)


plot