HOME   LIST
‹–   –›

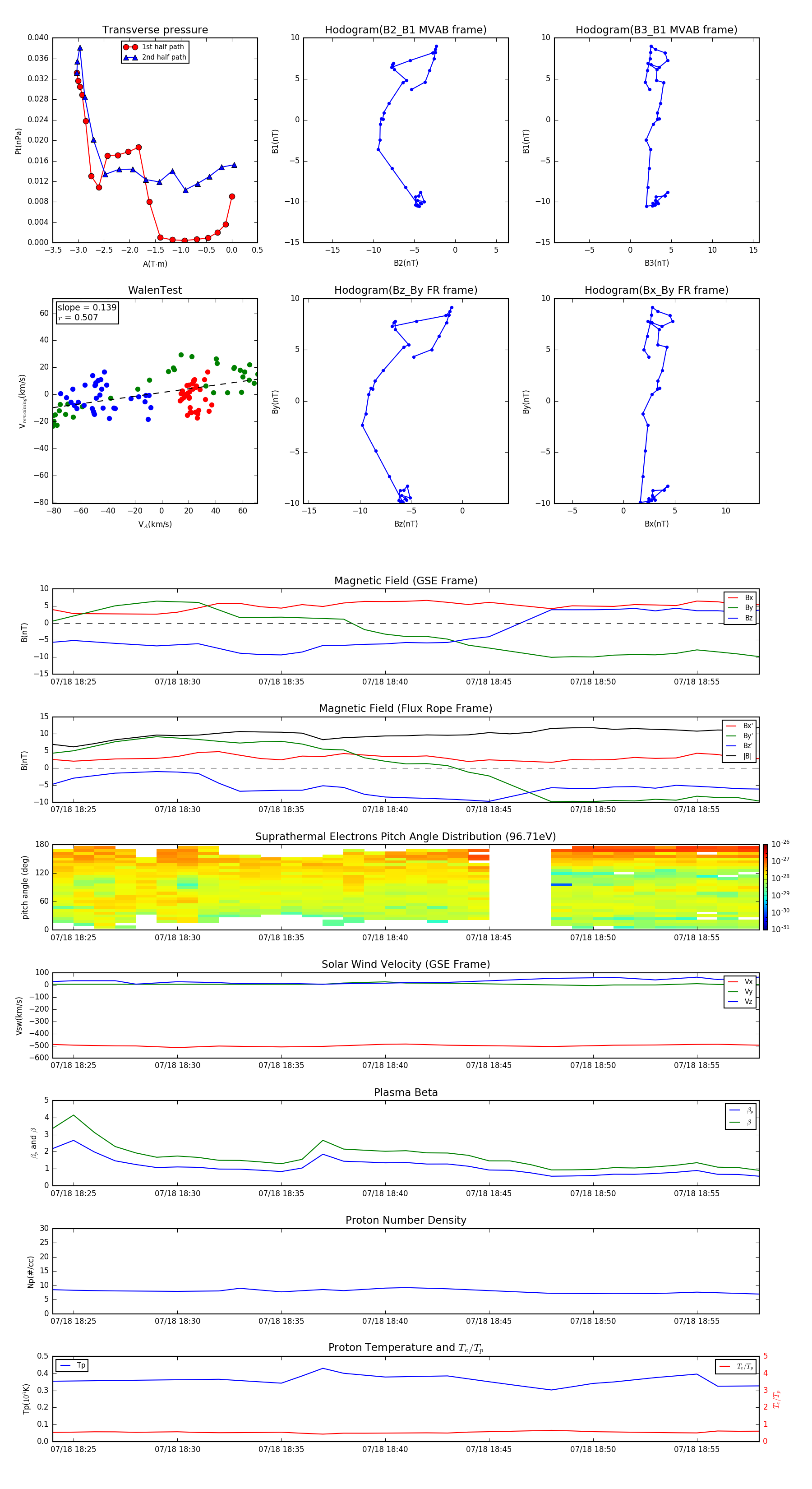
Flux Rope in 2013

Flux Rope Event 2013-07-18 18:24 ~ 2013-07-18 18:58 (35 minutes)


plot