HOME   LIST
‹–   –›

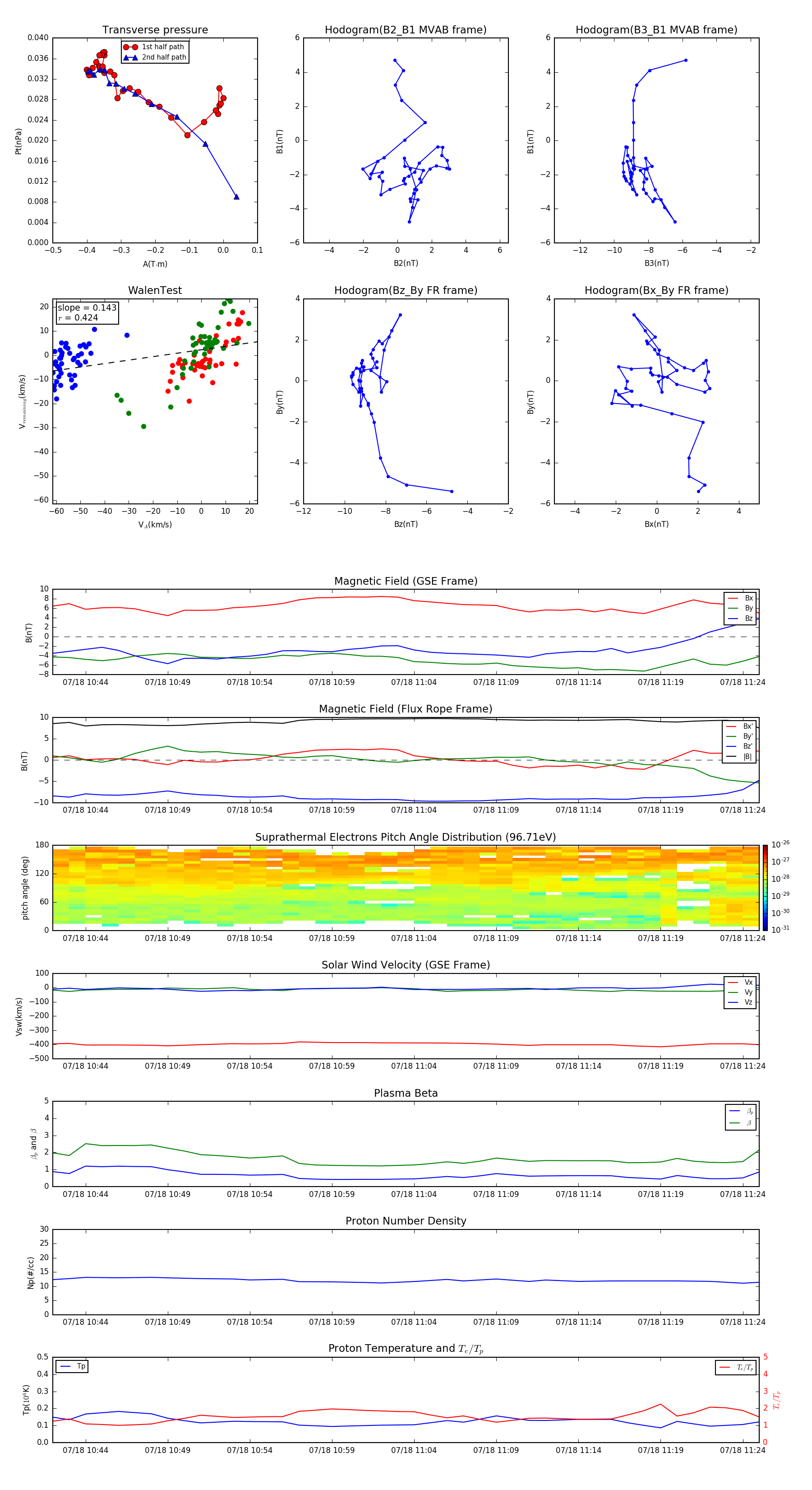
Flux Rope in 2013

Flux Rope Event 2013-07-18 10:42 ~ 2013-07-18 11:25 (44 minutes)


plot