HOME   LIST
‹–   –›

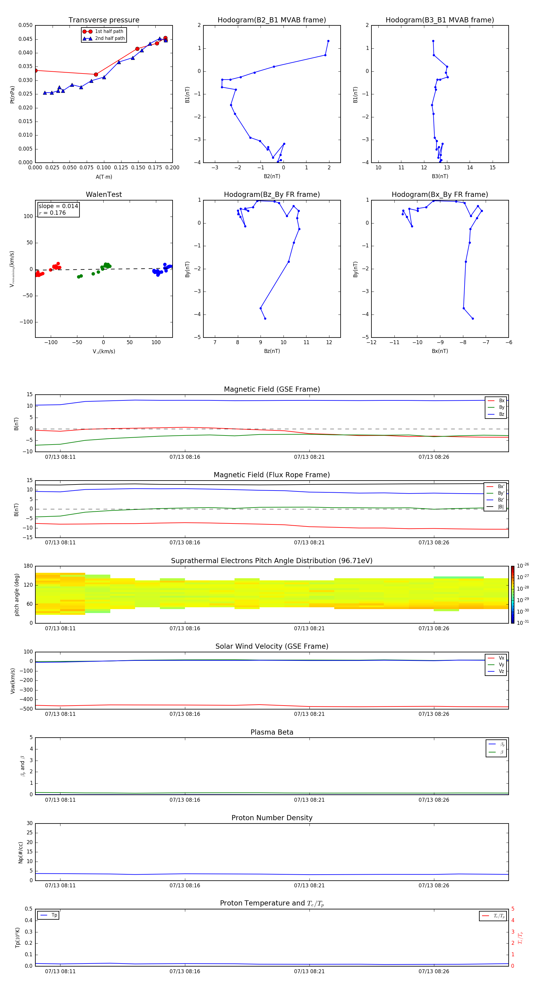
Flux Rope in 2013

Flux Rope Event 2013-07-13 08:10 ~ 2013-07-13 08:29 (20 minutes)


plot