HOME   LIST
‹–   –›

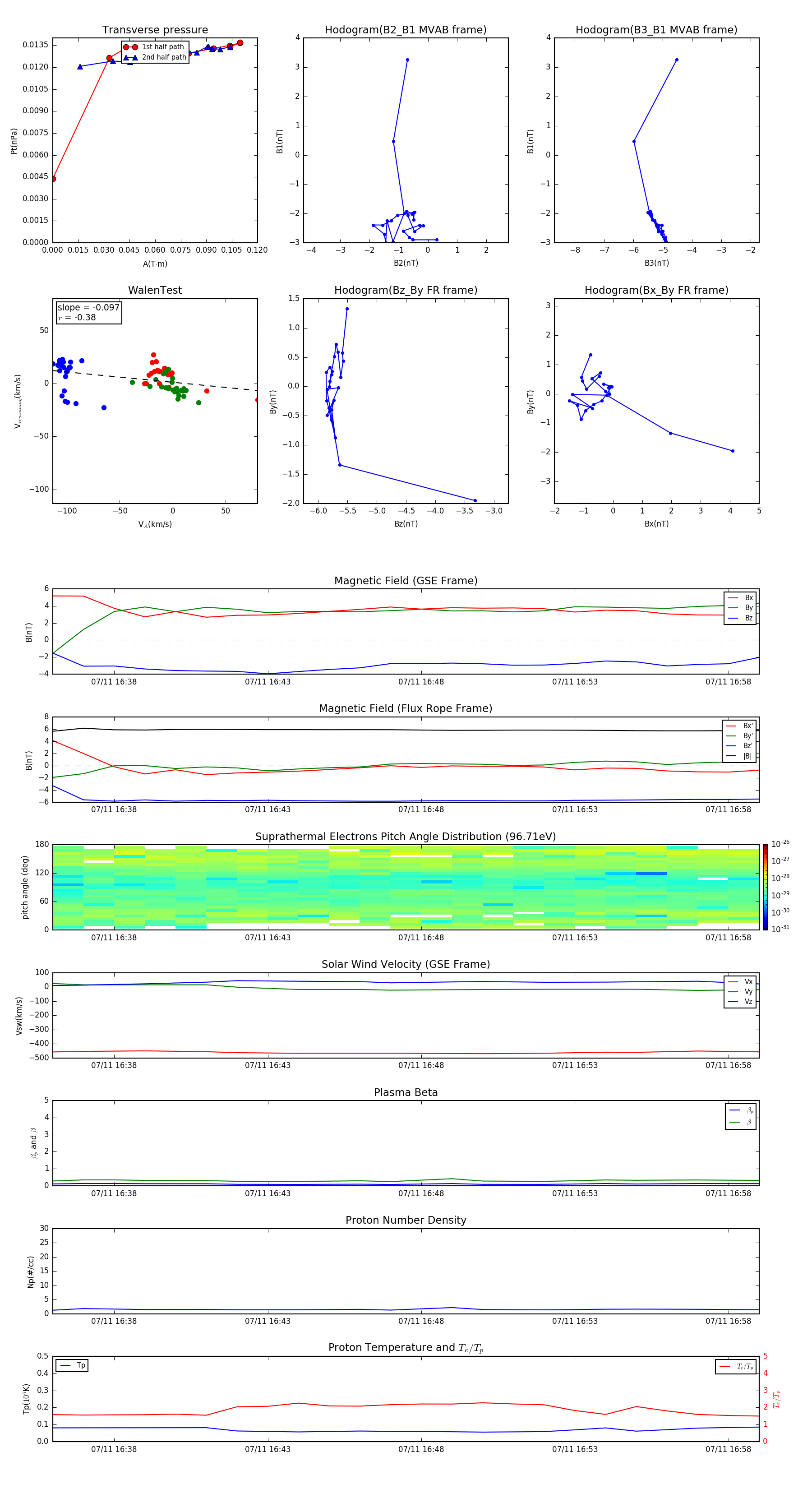
Flux Rope in 2013

Flux Rope Event 2013-07-11 16:36 ~ 2013-07-11 16:59 (24 minutes)


plot