HOME   LIST
‹–   –›

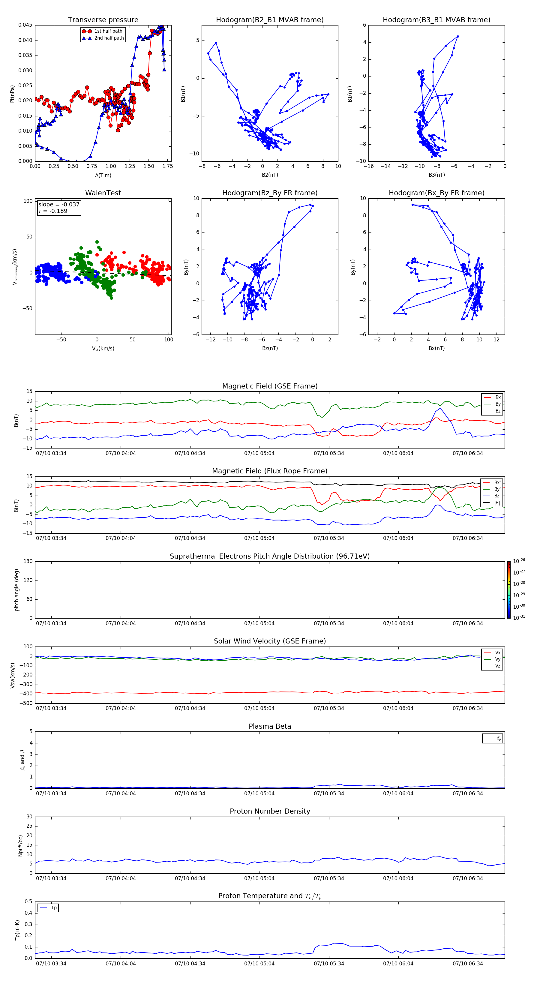
Flux Rope in 2013

Flux Rope Event 2013-07-10 03:27 ~ 2013-07-10 06:50 (204 minutes)


plot