HOME   LIST
‹–   –›

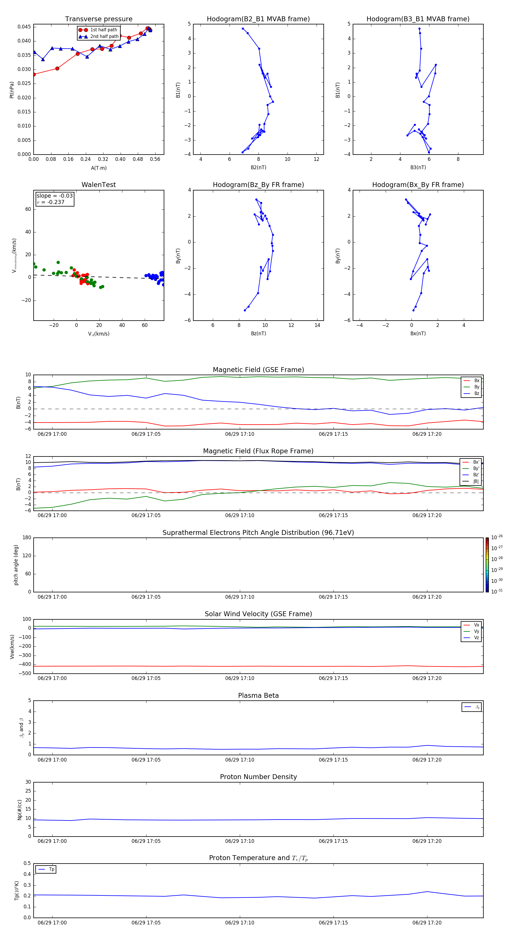
Flux Rope in 2013

Flux Rope Event 2013-06-29 16:59 ~ 2013-06-29 17:23 (25 minutes)


plot