HOME   LIST
‹–   –›

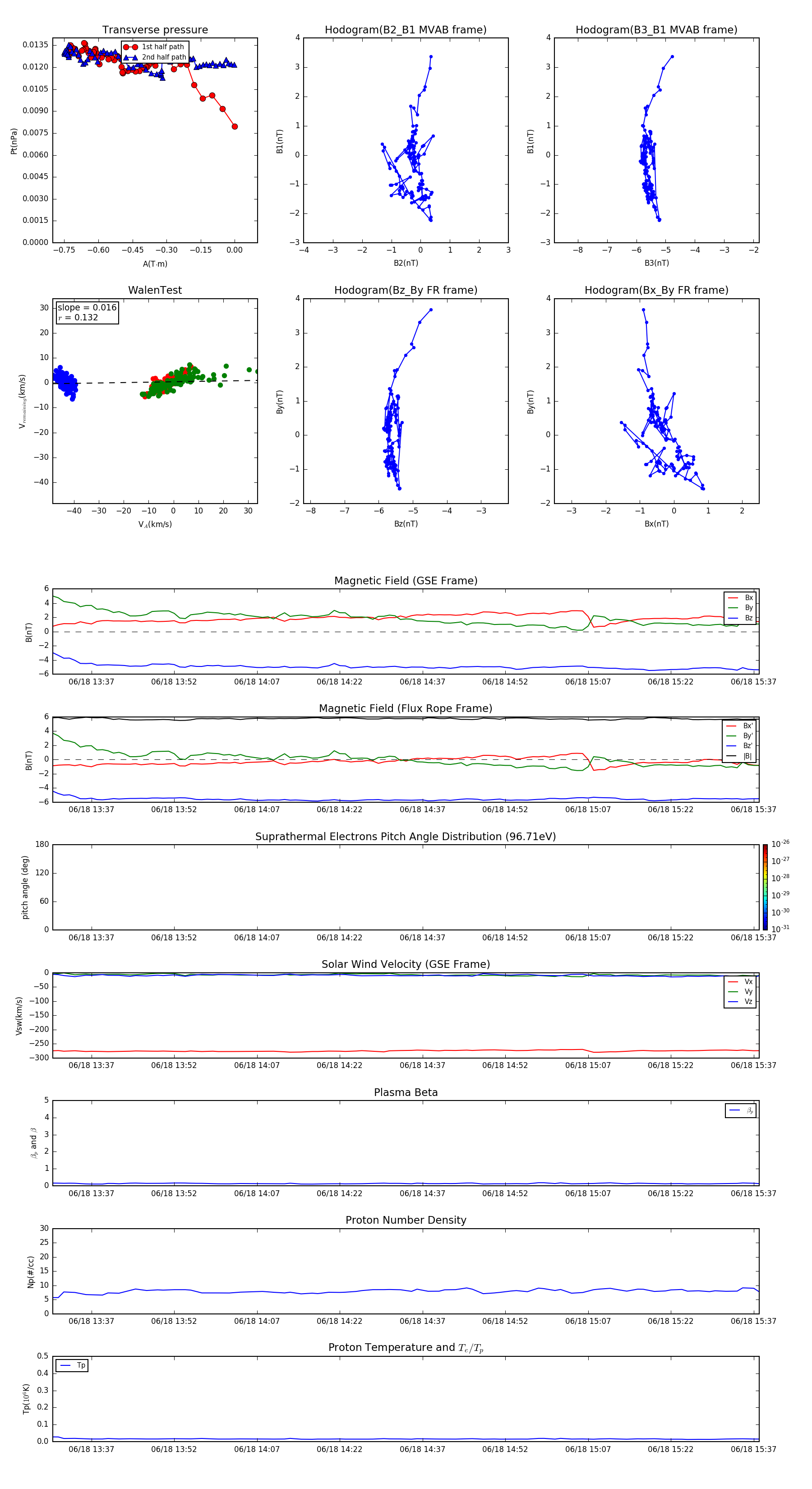
Flux Rope in 2013

Flux Rope Event 2013-06-18 13:30 ~ 2013-06-18 15:38 (129 minutes)


plot