HOME   LIST
‹–   –›

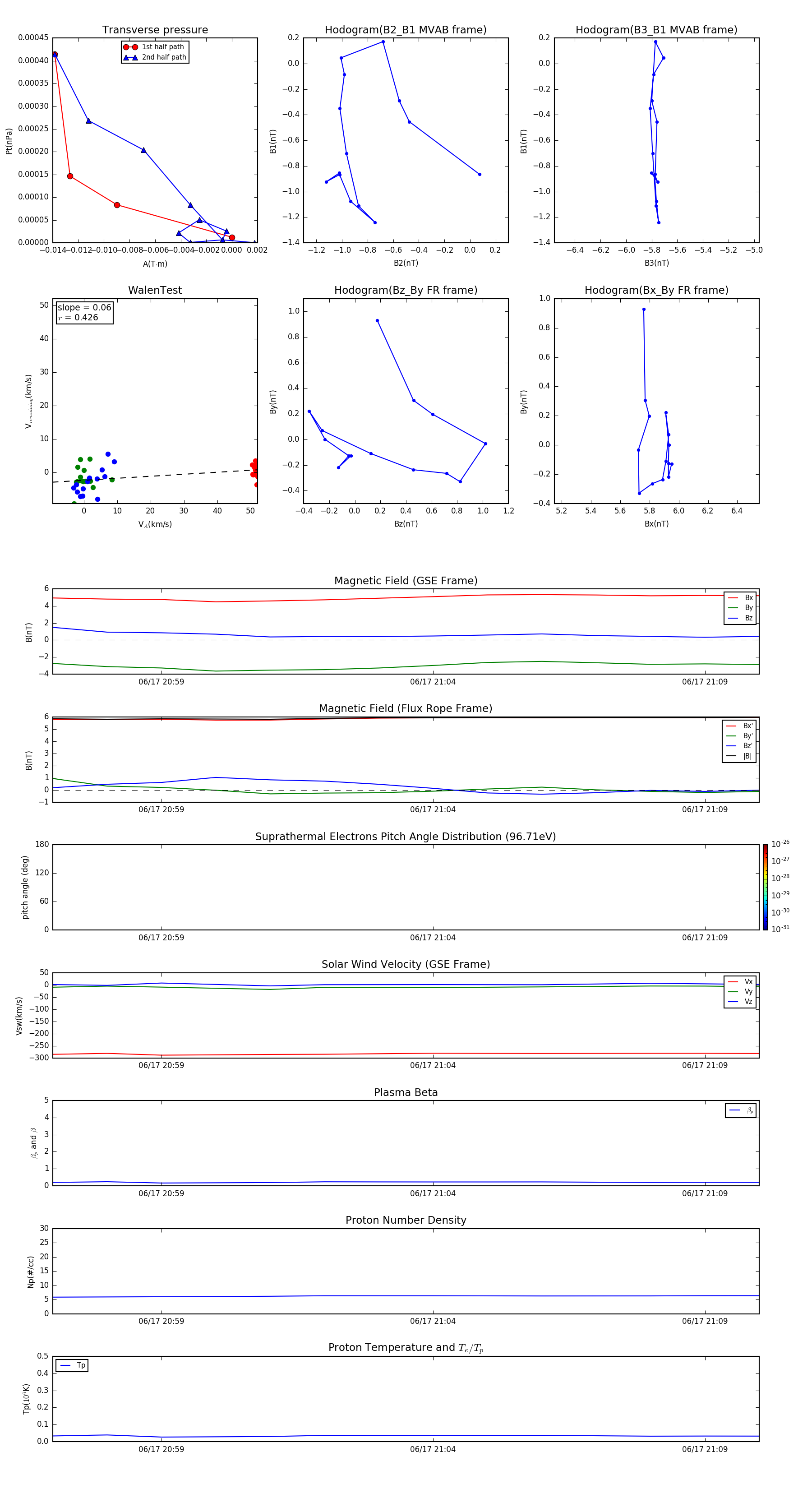
Flux Rope in 2013

Flux Rope Event 2013-06-17 20:57 ~ 2013-06-17 21:10 (14 minutes)


plot