HOME   LIST
‹–   –›

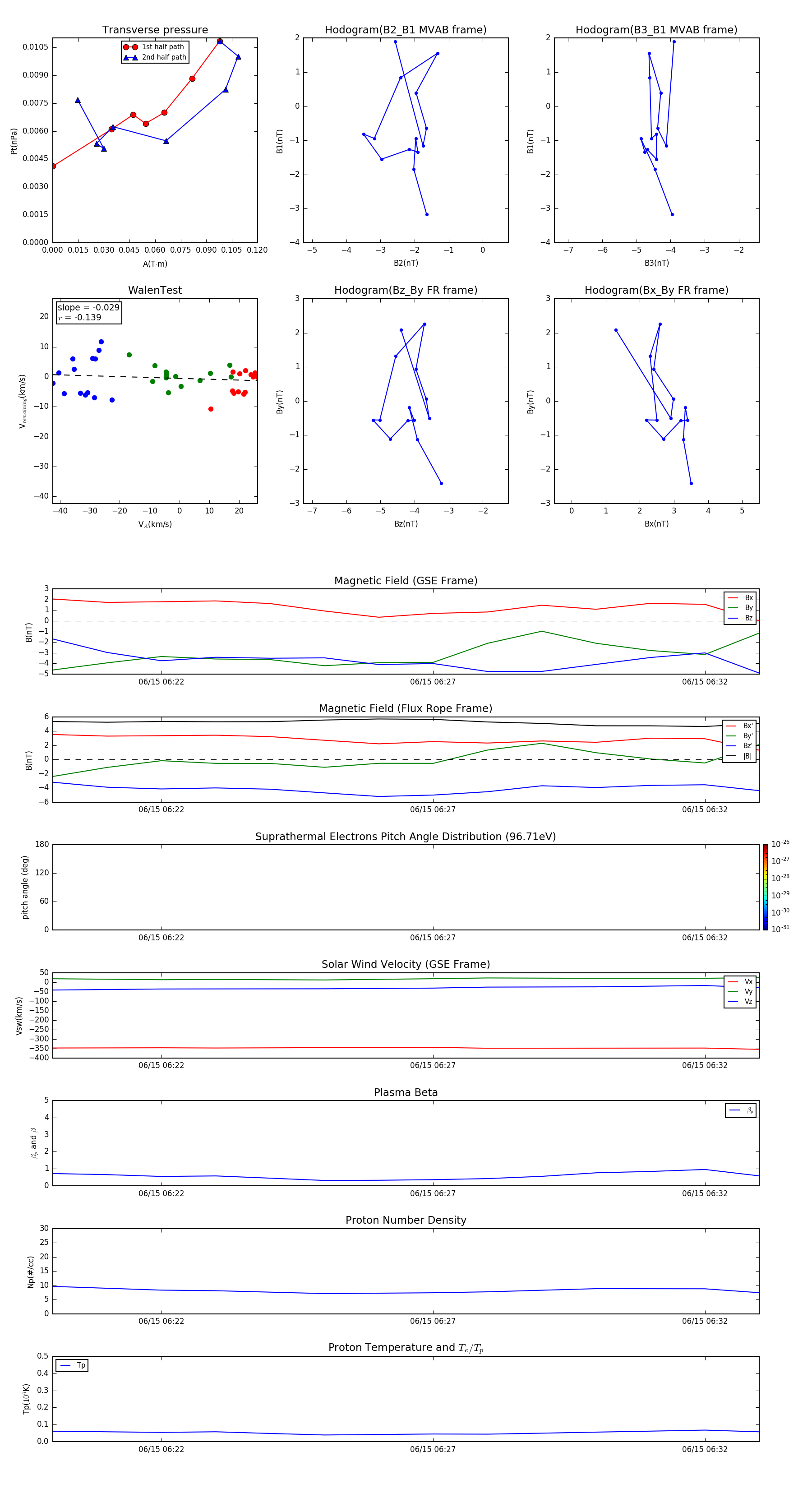
Flux Rope in 2013

Flux Rope Event 2013-06-15 06:20 ~ 2013-06-15 06:33 (14 minutes)


plot