HOME   LIST
‹–   –›

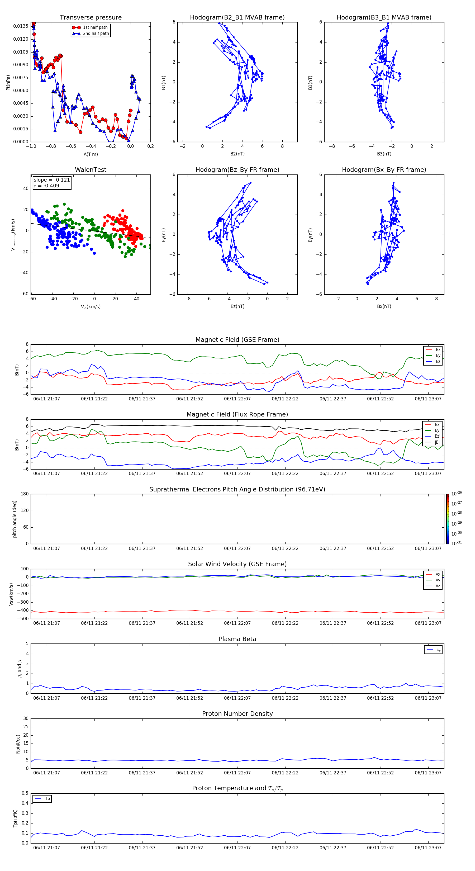
Flux Rope in 2013

Flux Rope Event 2013-06-11 21:02 ~ 2013-06-11 23:12 (131 minutes)


plot