HOME   LIST
‹–   –›

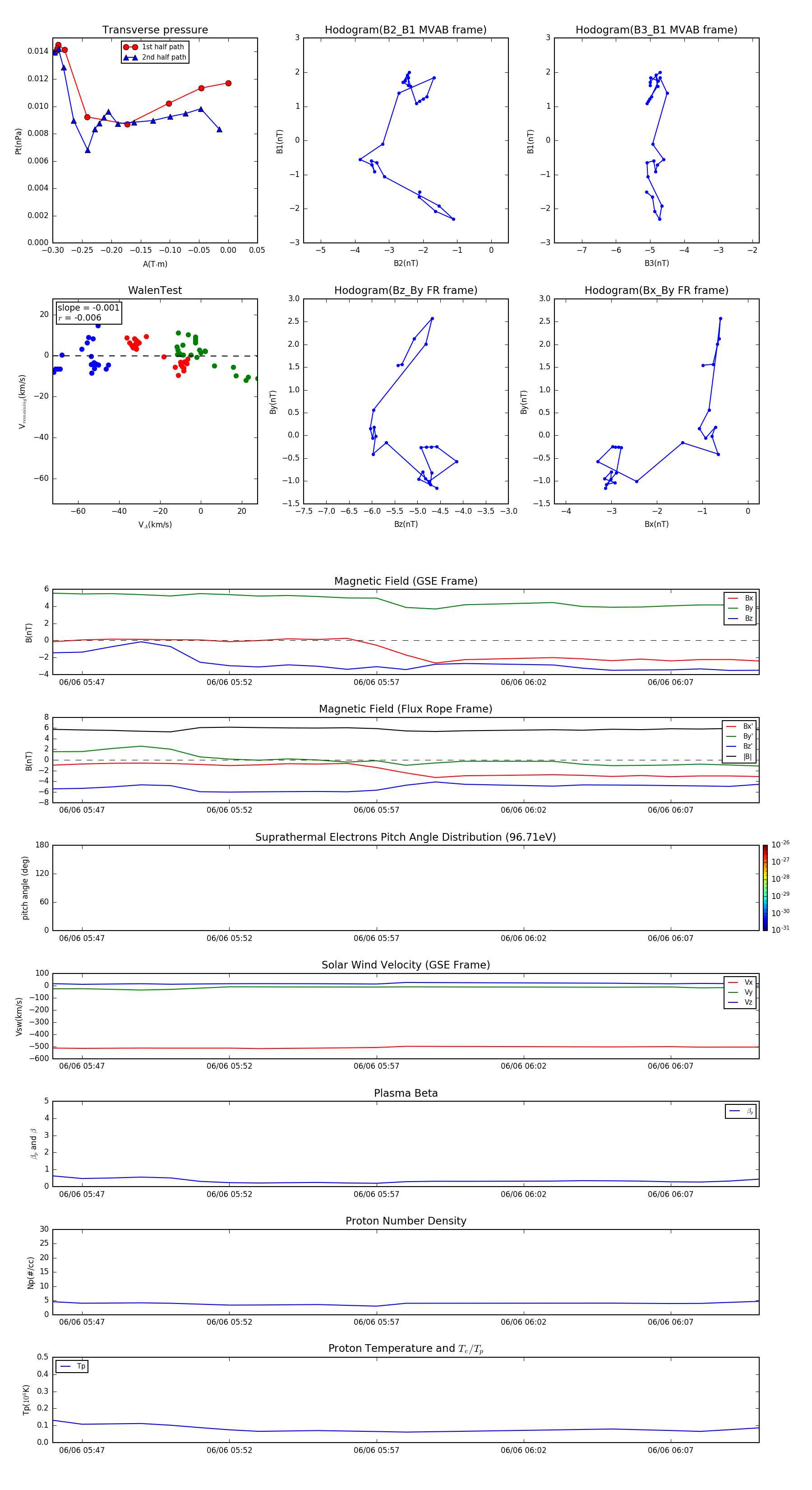
Flux Rope in 2013

Flux Rope Event 2013-06-06 05:46 ~ 2013-06-06 06:10 (25 minutes)


plot