HOME   LIST
‹–   –›

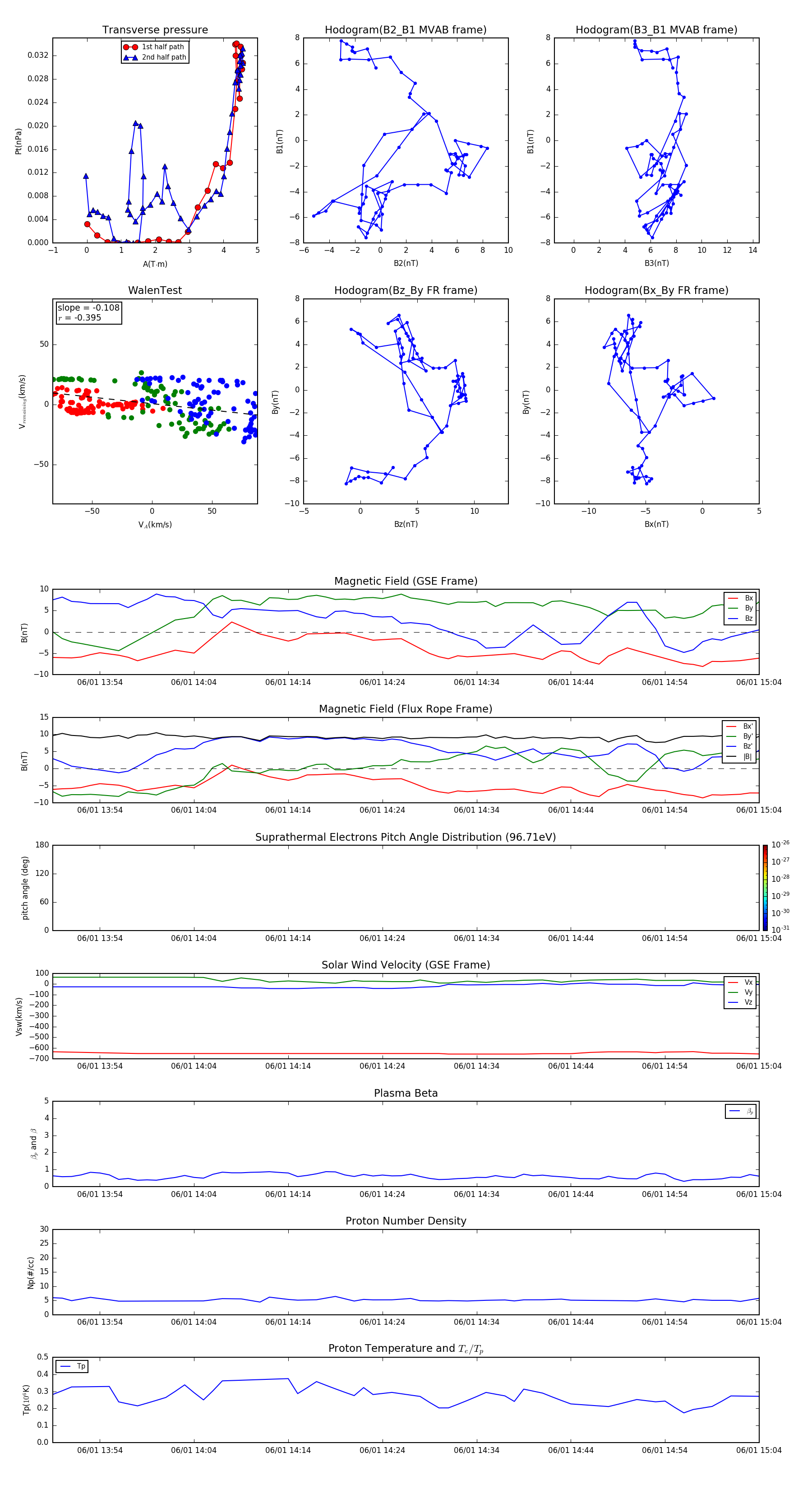
Flux Rope in 2013

Flux Rope Event 2013-06-01 13:49 ~ 2013-06-01 15:04 (76 minutes)


plot