HOME   LIST
‹–   –›

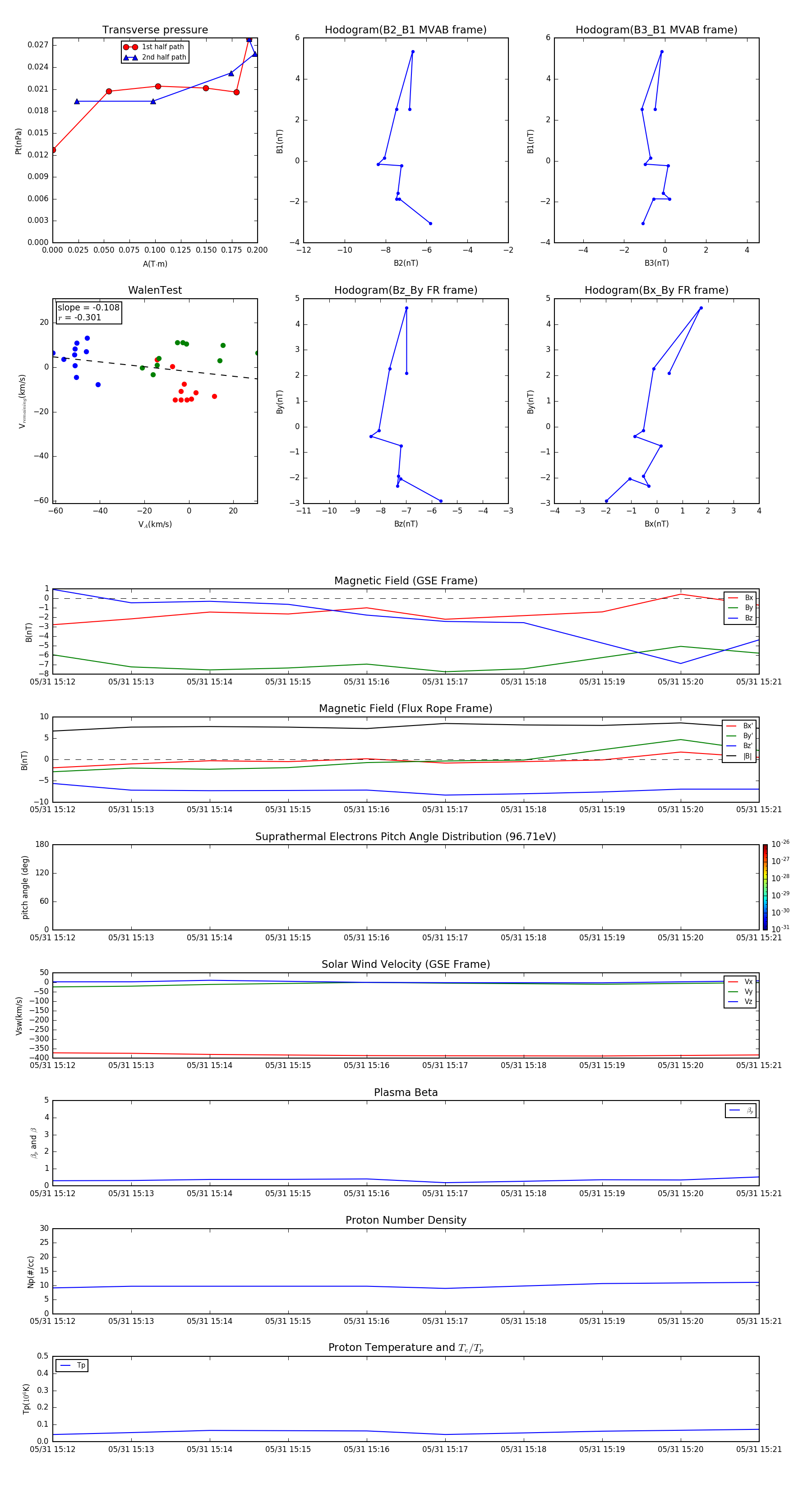
Flux Rope in 2013

Flux Rope Event 2013-05-31 15:12 ~ 2013-05-31 15:21 (10 minutes)


plot