HOME   LIST
‹–   –›

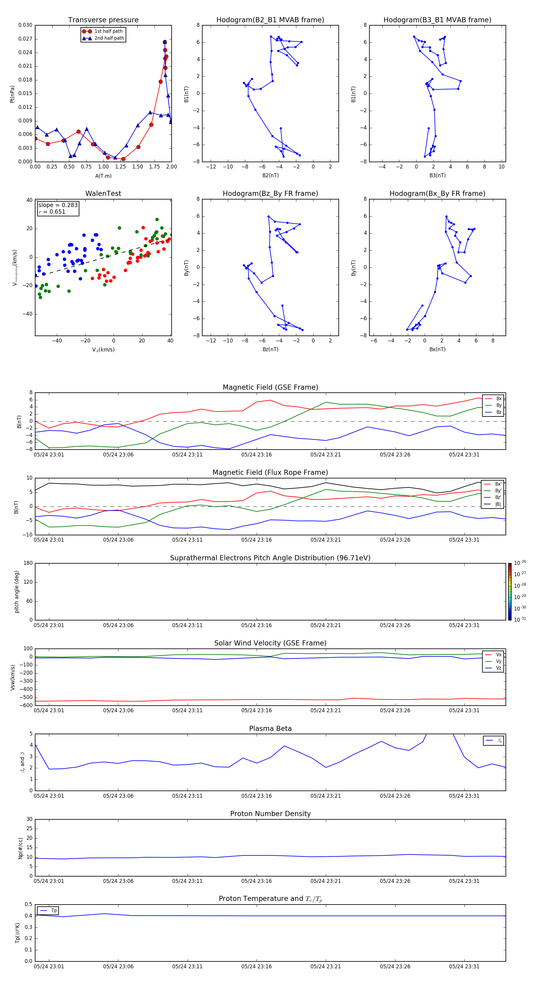
Flux Rope in 2013

Flux Rope Event 2013-05-24 23:00 ~ 2013-05-24 23:34 (35 minutes)


plot