HOME   LIST
‹–   –›

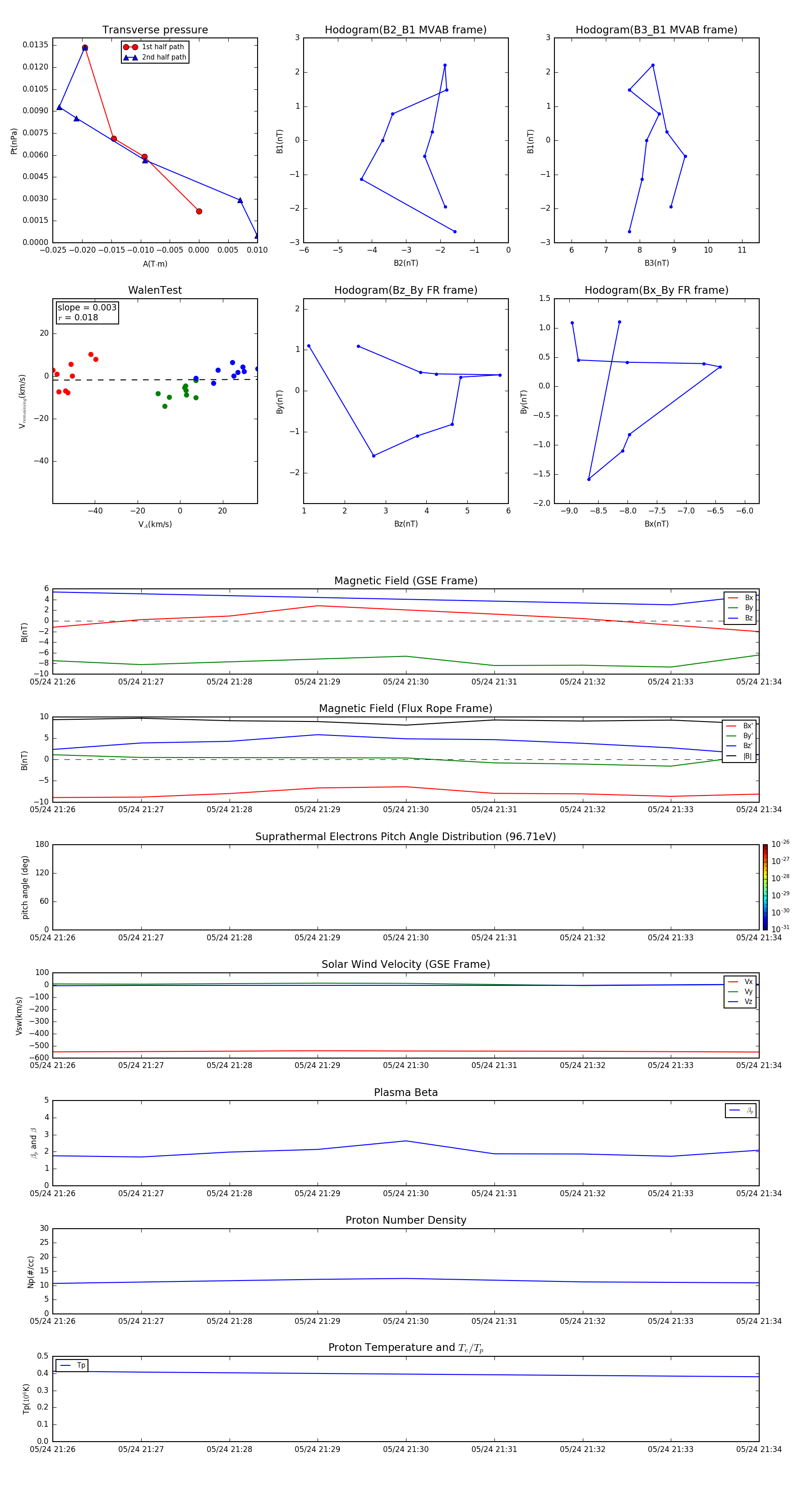
Flux Rope in 2013

Flux Rope Event 2013-05-24 21:26 ~ 2013-05-24 21:34 (9 minutes)


plot