HOME   LIST
‹–   –›

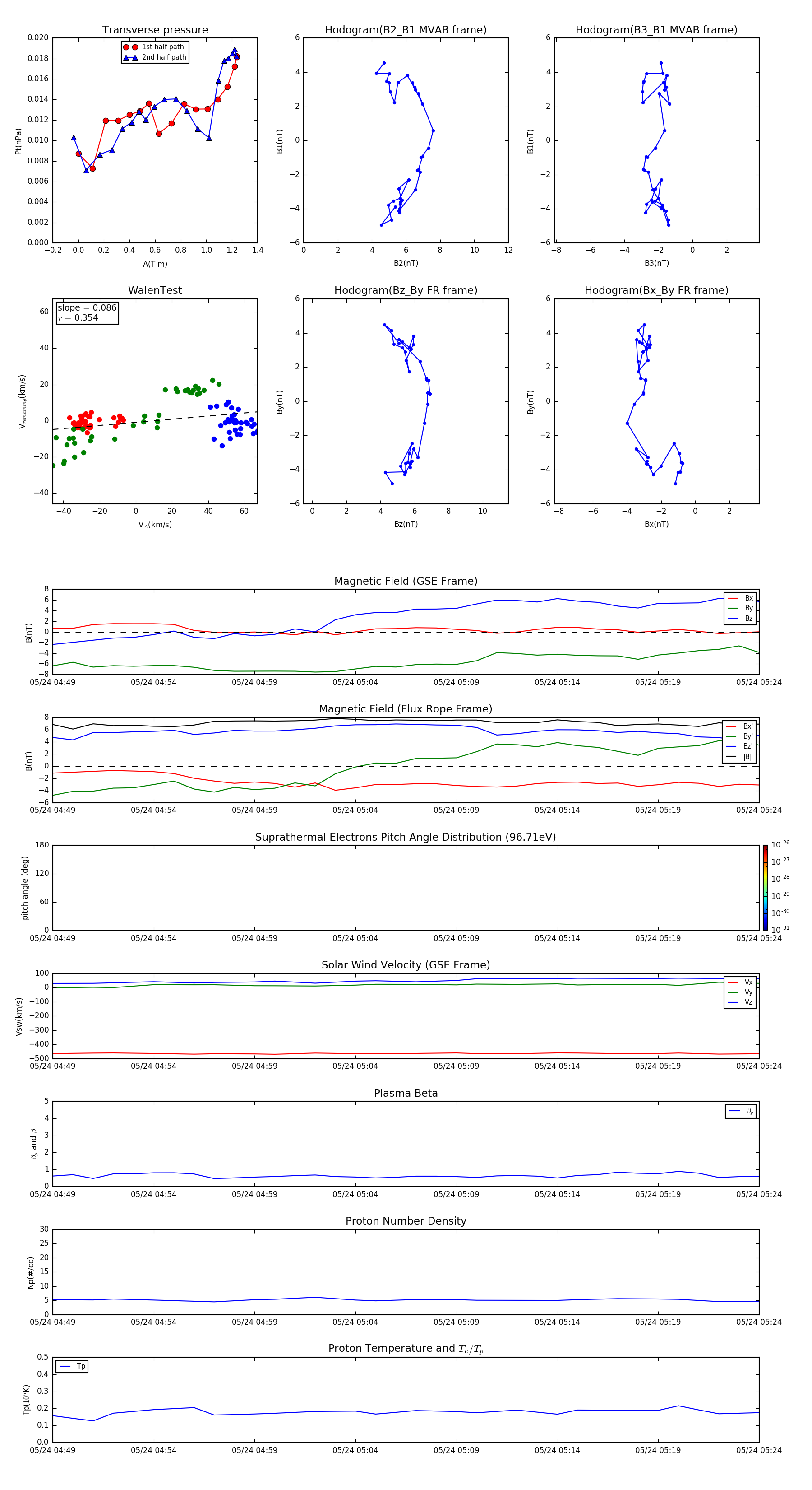
Flux Rope in 2013

Flux Rope Event 2013-05-24 04:49 ~ 2013-05-24 05:24 (36 minutes)


plot