HOME   LIST
‹–   –›

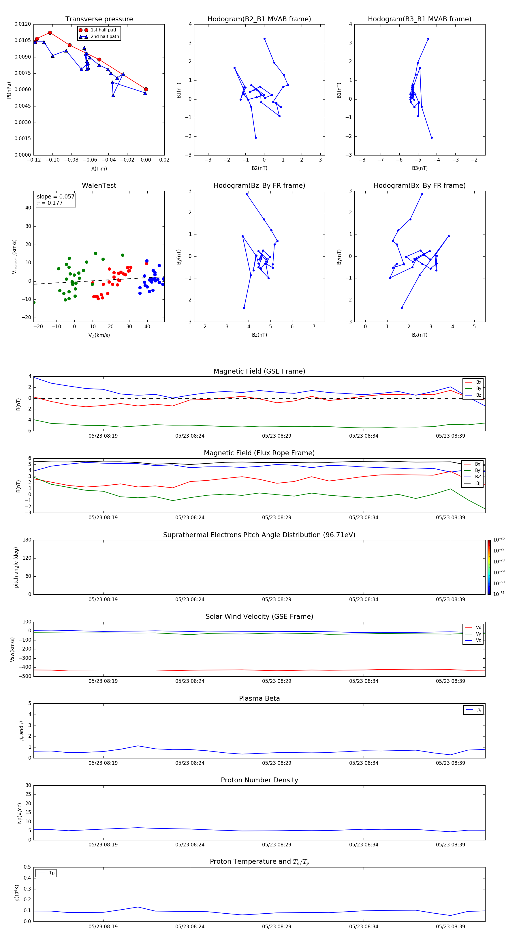
Flux Rope in 2013

Flux Rope Event 2013-05-23 08:15 ~ 2013-05-23 08:41 (27 minutes)


plot