HOME   LIST
‹–   –›

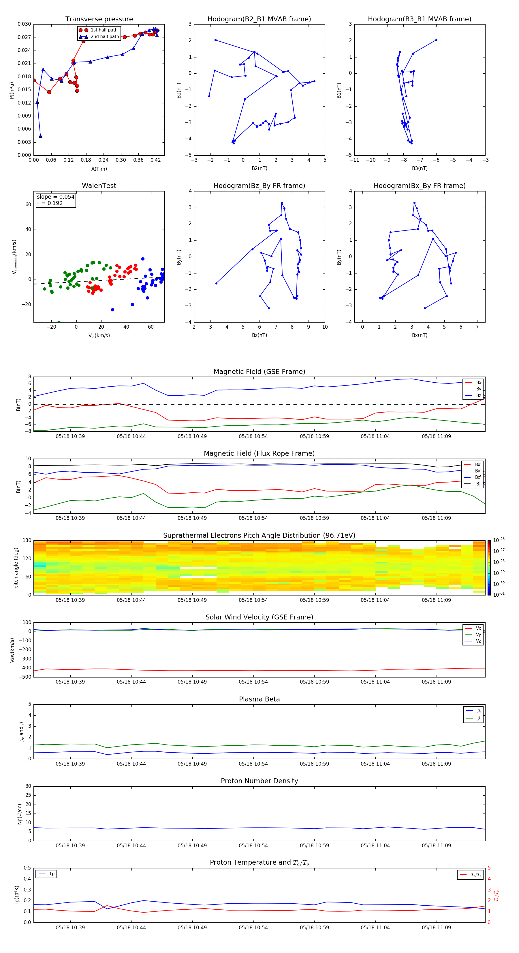
Flux Rope in 2013

Flux Rope Event 2013-05-18 10:36 ~ 2013-05-18 11:13 (38 minutes)


plot