HOME   LIST
‹–   –›

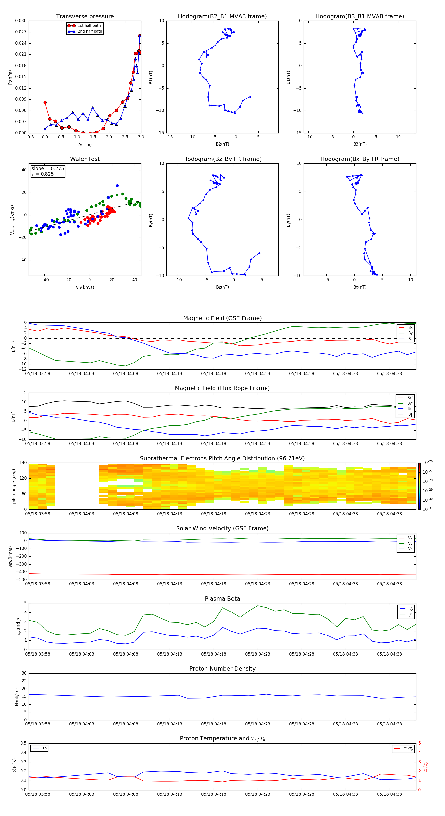
Flux Rope in 2013

Flux Rope Event 2013-05-18 03:57 ~ 2013-05-18 04:41 (45 minutes)


plot