HOME   LIST
‹–   –›

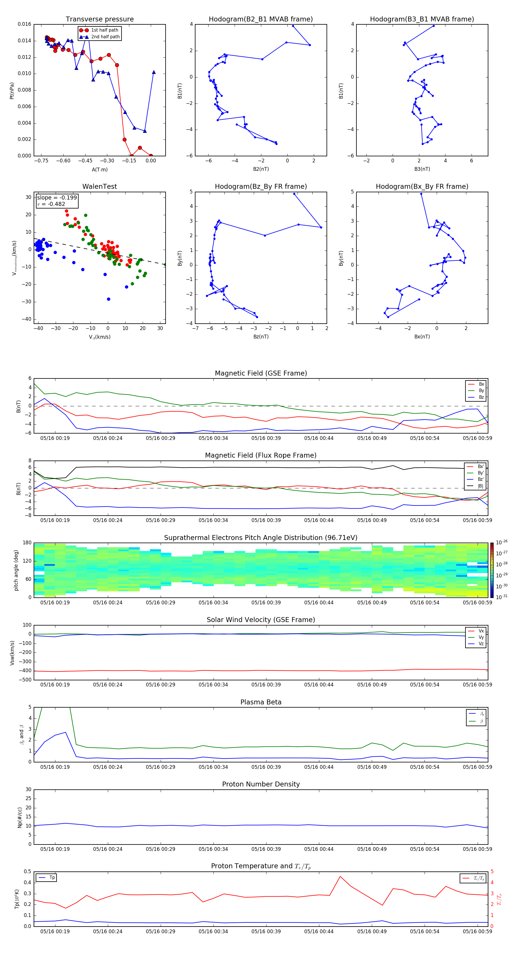
Flux Rope in 2013

Flux Rope Event 2013-05-16 00:17 ~ 2013-05-16 01:00 (44 minutes)


plot