HOME   LIST
‹–   –›

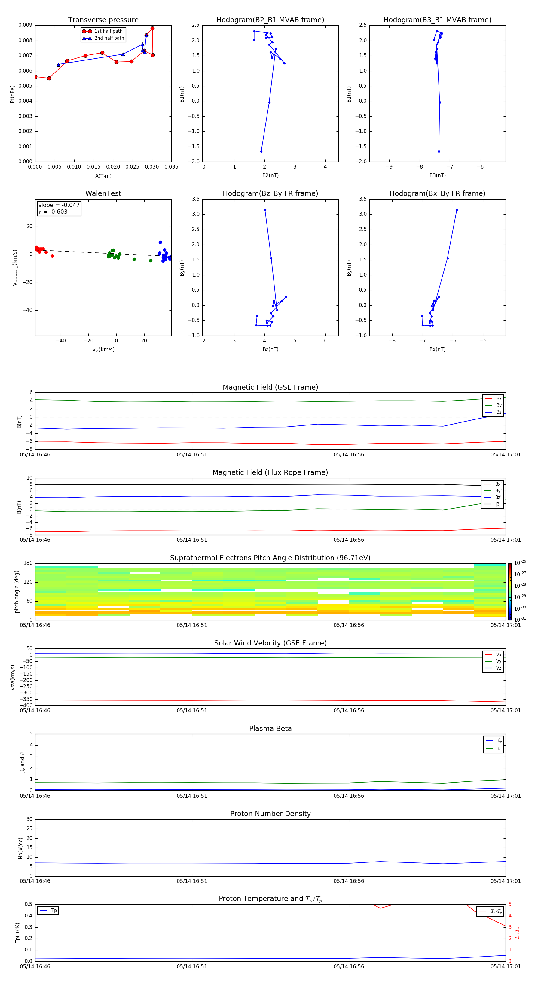
Flux Rope in 2013

Flux Rope Event 2013-05-14 16:46 ~ 2013-05-14 17:01 (16 minutes)


plot