HOME   LIST
‹–   –›

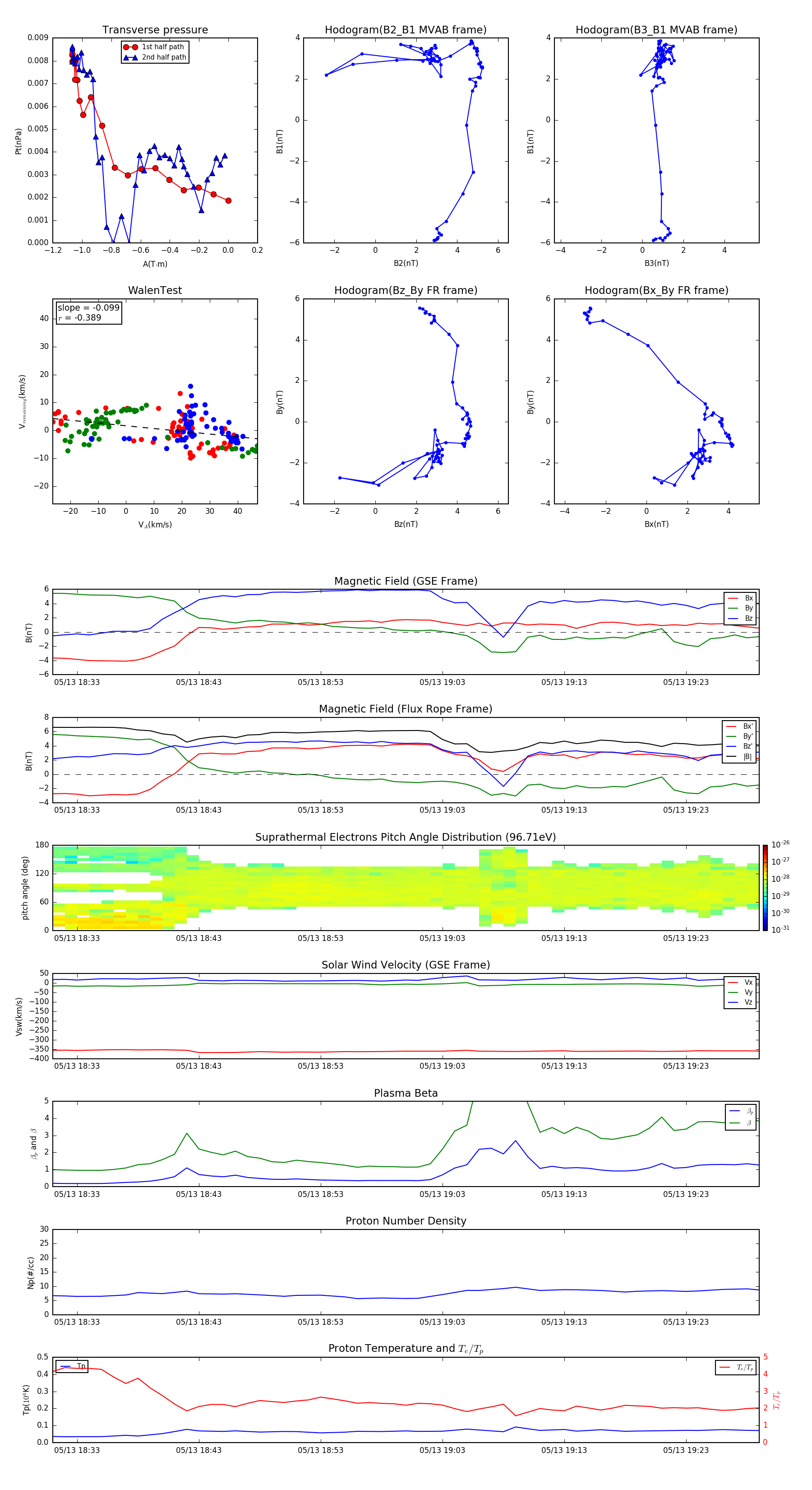
Flux Rope in 2013

Flux Rope Event 2013-05-13 18:31 ~ 2013-05-13 19:29 (59 minutes)


plot