HOME   LIST
‹–   –›

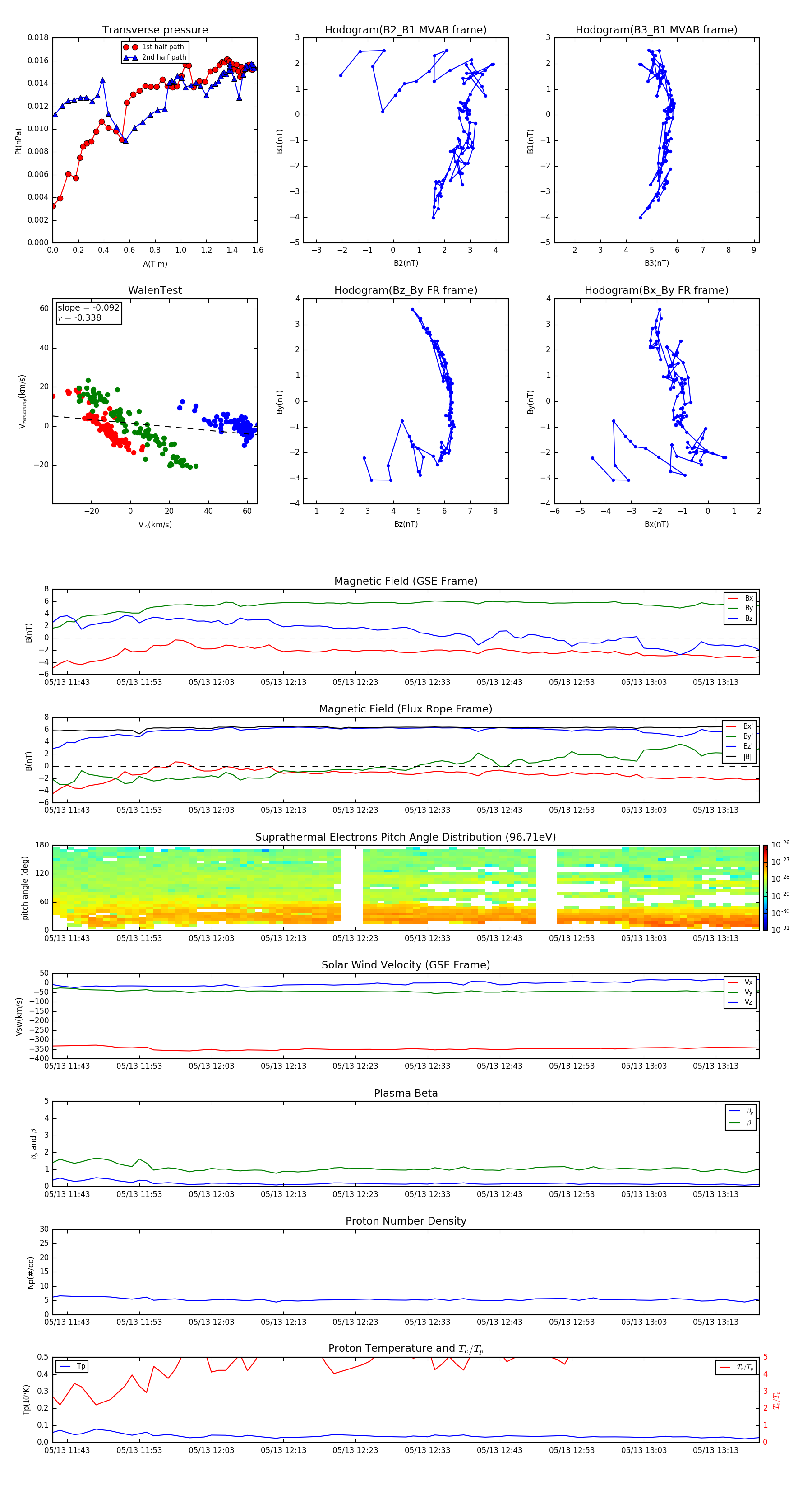
Flux Rope in 2013

Flux Rope Event 2013-05-13 11:41 ~ 2013-05-13 13:19 (99 minutes)


plot