HOME   LIST
‹–   –›

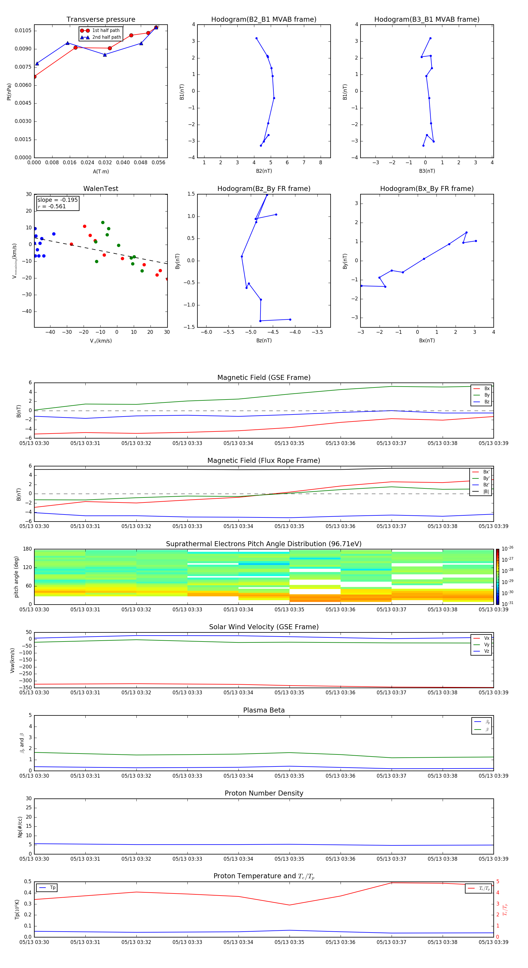
Flux Rope in 2013

Flux Rope Event 2013-05-13 03:30 ~ 2013-05-13 03:39 (10 minutes)


plot